½ðʨ¹ó±ö»á

¹¦ÂÊ¿ØÖÆ ¹¦ÂÊ¿ØÖÆ
SCT81620QMTDR ÕýÔÚ¹©»õ
3.2V-50V Vin,·Çͬ²½Éýѹ/·´¼¤/SEPIC¿ØÖÆÆ÷
ÏÂÔØdatasheet
¼ÓÈ빺Îï³µ
SCT81620QMTDR
SCT81620QMTDR
  • ²úÆ·ÏÈÈÝ
  • ÊÖÒÕ×ÊÁÏ
  • ²ÎÊý±ÈÕÕ

²úÆ·ÌØÕ÷

ÌØÕ÷£º
 
•¿íÊäÈëµçѹ¹æÄ££º3.2V-50V
•µÍ¹Ø¶ÏµçÁ÷3.7uA
•µÍ¾²Ì¬ÊÂÇéµçÁ÷£º450uA
•¿Éµ÷¿ª¹ØÆµÂÊ£º100KHzÖÁ2.2MHz
•¼¯³É¶¶Æµ
•Ö§³ÖÍⲿƵÂÊͬ²½
•Ö§³ÖÍⲿÅâ³¥
•PSMģʽ
•Ö§³ÖÌØÁíÍâбÂÊÅâ³¥
•22msÄÚ²¿ÈíÆô¶¯Ê±¼ä
•¼¯³Éºã¶¨·åÖµµçÁ÷±£»£»£»£»¤ãÐÖµ
•¼¯³É Êä³ö¹ýѹ±£»£»£»£»¤
•¼¯³É¿Éµ÷ÀíµÄǷѹ±ÕËø
•¼¯³É´òàùýÁ÷±£»£»£»£»¤
¹ýα£»£»£»£»¤£º165°C
• MSOP-8L£¨3mm*3mm£©·â×°
 
 
ÐÎò£º
 
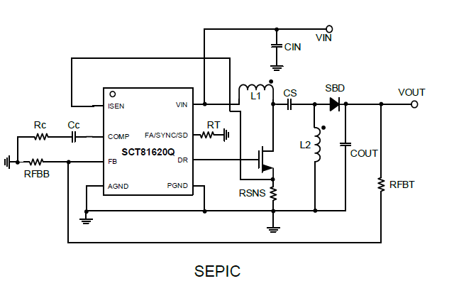
SCT81620QÊÇÒ»¸ö¿íÊäÈë¡¢·Çͬ²½Éýѹ¿ØÖÆÆ÷ £¬£¬¿ÉÓÃÓÚÉýѹ¡¢SEPICºÍ·´¼¤×ª»»Æ÷¡£¡£ ¡£¡£¡£¡£
SCT81620QµÄ¿ª¹ØÆµÂÊ¿ÉÒÔͨ¹ýʹÓÃÍⲿµç×è»ò½«Æäͬ²½µ½ÍⲿʱÖÓÀ´µ÷½âµ½100kHzºÍ2.2MHzÖ®¼äµÄÈκÎÖµ¡£¡£ ¡£¡£¡£¡£ ³ýÁËÖðÖÜÆÚµÄµçÁ÷ÏÞÖÆÍâ £¬£¬µçÁ÷ģʽ¿ØÖÆ»¹Ìṩ׿ԽµÄ´ø¿íºÍ˲̬ÏìÓ¦¡£¡£ ¡£¡£¡£¡£ µçÁ÷ÏÞÖµ¿Éͨ¹ýÍⲿµç×èµ÷Àí¡£¡£ ¡£¡£¡£¡£
SCT81620QΪÓÅ»¯EMIÄÚÖÃÁ˶¶Æµ £¬£¬¶¶Æµ¹æÄ£Îª±6% £¬£¬¶¶Ò»ÔÙÂÊΪ¿ª¹ØÆµÂʵÄ1/512 £¬£¬ÒÔ½µµÍ´«µ¼EMI¡£¡£ ¡£¡£¡£¡£
SCT81620QÄÚÖø»ºñ±£»£»£»£»¤¹¦Ð§ £¬£¬Èç¹ýα£»£»£»£»¤¡¢¶Ì·±£»£»£»£»¤ºÍ¹ýѹ±£»£»£»£»¤¡£¡£ ¡£¡£¡£¡£ Ê¡µçģʽ½«¹Ø¶ÏµçÁ÷½µµÍµ½3.7µA¡£¡£ ¡£¡£¡£¡£ ¼¯³ÉµçÁ÷бÂÊÅâ³¥¼ò»¯ÁËÉè¼Æ £¬£¬ÈôÊÇÌØ¶¨Ó¦ÓÃÐèÒª £¬£¬¿ÉÒÔʹÓõç×èÀ´ÔöÌíбÂÊÅâ³¥¡£¡£ ¡£¡£¡£¡£
·â×°MSOP-8L£¨3mm*3mm£©
 
Ó¦Óãº
 
  • ¶àÊä³ö·´¼¤
  • LED¹©µç
  • ±ãЯʽÑïÉùÆ÷
  • Ðîµç³Ø¹©µçµÄÉýѹ/·´¼¤/SEPICÓ¦ÓÃ

·â×°ÐÅÏ¢

SCT81620QMTDR
+ -

²ÎÊý±ÈÕÕ

¼ÓÈë±ÈÕÕ
ÉýѹÐÍ¿ØÖÆÆ÷ PWM ¿ØÖÆÆ÷
±ÈÕÕ²ÎÊý
{{ goods }}
ÉýѹÐÍ¿ØÖÆÆ÷ PWM ¿ØÖÆÆ÷
{{ item.attr_name }} {{ vo }}
¡¾ÍøÕ¾µØÍ¼¡¿¡¾sitemap¡¿