½ðʨ¹ó±ö»á

¹¦ÂÊ¿ØÖÆ ¹¦ÂÊ¿ØÖÆ
SCT81624MRDR ÕýÔÚ¹©»õ
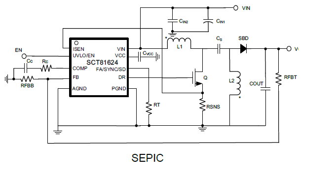
3.1V-50V Vin,·Çͬ²½Éýѹ/·´¼¤/SEPIC¿ØÖÆÆ÷
¼ÓÈ빺Îï³µ
SCT81624MRDR
SCT81624MRDR
  • ²úÆ·ÏÈÈÝ
  • ÊÖÒÕ×ÊÁÏ
  • ²ÎÊý±ÈÕÕ

²úÆ·ÌØÕ÷

ÌØÕ÷£º
 
•¿íÊäÈëµçѹ¹æÄ££º3.1V-50V
•µÍ¹Ø¶ÏµçÁ÷3.9uA
•µÍ¾²Ì¬ÊÂÇéµçÁ÷£º415uA
• +/- 1.5% ²Î¿¼µçѹ¾«¶È
•¿Éµ÷¿ª¹ØÆµÂÊ£º100KHzÖÁ2.2MHz
•Ö§³ÖÍⲿƵÂÊͬ²½
•Ö§³ÖÍⲿÅâ³¥
•PSMģʽ
•Ö§³ÖÌØÁíÍâбÂÊÅâ³¥
•14msÄÚ²¿ÈíÆô¶¯Ê±¼ä
•¼¯³Éºã¶¨·åÖµµçÁ÷±£» £»¤ãÐÖµ
•¼¯³É Êä³ö¹ýѹ±£» £»¤
•¼¯³É¿Éµ÷ÀíµÄǷѹ±ÕËø
•¼¯³É¹ýÁ÷±£» £»¤
¹ýα£» £»¤£º165°C
• MSOP-10L£¨3mm*3mm£©·â×°
 
 
ÐÎò£º
 

SCT81624ÊÇÒ»¸ö¿íÊäÈë¡¢·Çͬ²½Éýѹ¿ØÖÆÆ÷£¬£¬£¬¿ÉÓÃÓÚÉýѹ¡¢SEPICºÍ·´¼¤×ª»»Æ÷¡£¡£¡£
SCT81624µÄ¿ª¹ØÆµÂÊ¿ÉÒÔͨ¹ýʹÓÃÍⲿµç×è»ò½«Æäͬ²½µ½ÍⲿʱÖÓÀ´µ÷½âµ½100kHzºÍ2.2MHzÖ®¼äµÄÈκÎÖµ¡£¡£¡£ ³ýÁËÖðÖÜÆÚµÄµçÁ÷ÏÞÖÆÍ⣬£¬£¬µçÁ÷ģʽ¿ØÖÆ»¹Ìṩ׿ԽµÄ´ø¿íºÍ˲̬ÏìÓ¦¡£¡£¡£ µçÁ÷ÏÞÖµ¿Éͨ¹ýÍⲿµç×èµ÷Àí¡£¡£¡£

SCT81624ÄÚÖø»ºñ±£» £»¤¹¦Ð§£¬£¬£¬Èç¹ýα£» £»¤¡¢¶Ì·±£» £»¤ºÍ¹ýѹ±£» £»¤¡£¡£¡£ Ê¡µçģʽ½«¹Ø¶ÏµçÁ÷½µµÍµ½3.9µA¡£¡£¡£ ¼¯³ÉµçÁ÷бÂÊÅâ³¥¼ò»¯ÁËÉè¼Æ£¬£¬£¬ÈôÊÇÌØ¶¨Ó¦ÓÃÐèÒª£¬£¬£¬¿ÉÒÔʹÓõç×èÀ´ÔöÌíбÂÊÅâ³¥¡£¡£¡£
·â×°MSOP-10L£¨3mm*3mm£©

 

Ó¦Óãº

  • ¶àÊä³ö·´¼¤
  • LED¹©µç
  • ±ãЯʽÑïÉùÆ÷
  • Ðîµç³Ø¹©µçµÄÉýѹ/·´¼¤/SEPICÓ¦ÓÃ

·â×°ÐÅÏ¢

SCT81624MRDR
+ -

ÊÖÒÕ×ÊÁÏ

ÎÊÌâ ʱ¼ä ÏÂÔØ
SCT81624 Datasheet Rev 1.1 2024-12-16 ÏÂÔØ

²ÎÊý±ÈÕÕ

¼ÓÈë±ÈÕÕ
ÉýѹÐÍ¿ØÖÆÆ÷ PWM ¿ØÖÆÆ÷
±ÈÕÕ²ÎÊý
{{ goods }}
ÉýѹÐÍ¿ØÖÆÆ÷ PWM ¿ØÖÆÆ÷
{{ item.attr_name }} {{ vo }}
¡¾ÍøÕ¾µØÍ¼¡¿¡¾sitemap¡¿