½ðʨ¹ó±ö»á

¿ª¹ØµçÔ´ ¿ª¹ØµçÔ´
SCT12A0DHKR ÕýÔÚ¹©»õ
2.7V-14V Vin¡¢30WÈ«¼¯³Éͬ²½Éýѹת»»Æ÷
¼ÓÈ빺Îï³µ
SCT12A0DHKR
  • ²úÆ·ÏÈÈÝ
  • ÊÖÒÕ×ÊÁÏ
  • ²ÎÊý±ÈÕÕ

²úÆ·ÌØÕ÷

ÌØÕ÷£º
 
  • ¿íÊäÈëµçѹ¹æÄ££º2.7V-14.0V
  • ¿íÊä³öµçѹ¹æÄ££º4.5V-14.6V
  • È«¼¯³É¸ß²à/µÍ²à¹¦ÂÊMOSFET£º13mΩ/11mΩ
  • ¸ß´ï 12A µÄ¿ª¹ØµçÁ÷ºÍ¿É±à³Ì·åÖµµçÁ÷ÏÞÖÆ
  • µä·¶¹Ø¶ÏµçÁ÷£º1uA
  • ¿É±à³Ì¿ª¹ØÆµÂÊ£º200kHz-2.2MHz
  • 15.4VÊä³ö¹ýѹ±£»£»£»£»¤
  • 110%»ù×¼µçѹµÄ·´Ïì¹ýѹ±£»£»£»£»¤
  • ¿ÉÑ¡ PFM »òÇ¿ÖÆ PWM ģʽ
  • ¿É±à³ÌÈíÆô¶¯
  • ¹ýα£»£»£»£»¤£º150°C
  • ½ÓÄÉ DFN-20 3.5mmx4.5mm ·â×°
 
ÐÎò£º
 
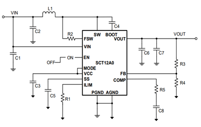
SCT12A0ÊÇÒ»¿î¸ßЧÂÊ£¬£¬£¬È«¼¯³É 13mΩ ¸ß²àMOSFETºÍ11mΩµÍ²àMOSFETµÄͬ²½Éýѹת»»Æ÷£¬£¬£¬Ö§³Ö 2.7V ÖÁ 14V ÊäÈëµçѹ¹æÄ££¬£¬£¬×î¸ß¿É´ï12A ¿ª¹ØµçÁ÷¡£¡£¡£¡£¡£¿£¿£¿£¿ £¿£¿ª¹ØµçÁ÷ÏÞ¿ÉÒÔͨ¹ýÍⲿµç×è¾ÙÐе÷Àí¡£¡£¡£¡£¡£
SCT12A0½ÓÄÉ×Ô˳Ӧºã¶¨¹Ø¶Ïʱ¼ä·åÖµµçÁ÷¿ØÖÆÒÔÌṩ¿ìËÙ˲̬¡£¡£¡£¡£¡£ÍⲿÅâ³¥ÍøÂçÔÊÐíÎÞаÉèÖû·Â·¶¯Ì¬£¬£¬£¬ÒÔʵÏÖÔÚ²î±ð¸ºÔØÏµÄ×î¼Ñ˲̬ÐÔÄÜ¡£¡£¡£¡£¡£Ê¹Óà MODE Òý½Å¿ÉÒÔÑ¡ÔñÂö³åƵÂʵ÷ÖÆ £¨PFM£© ģʽ»òÇ¿ÖÆÂö¿íµ÷ÖÆ £¨PWM£© ģʽ¡£¡£¡£¡£¡£PWMģʽϵĿª¹ØÆµÂÊ¿Éͨ¹ýÍⲿµç×è´Ó200KHzµ½2.2MHz¾ÙÐе÷Àí¡£¡£¡£¡£¡£¸ÃÆ÷¼þ»¹¾ßÓÐÍⲿµçÈÝÀ´ÉèÖÃÈíÆô¶¯Ê±¼äµÄ¹¦Ð§¡£¡£¡£¡£¡£
SCT12A0¾ßÓÐÊä³öµçѹºÍ·´ÏìµçÑ¹Ë«ÖØ¼à¿ØÀ´±£»£»£»£»¤¹ýѹ¡£¡£¡£¡£¡£ËüÉÐÓоßÓÐÖðÖÜÆÚ·åÖµµçÁ÷ÏÞÖÆºÍ¹ýα£»£»£»£»¤¹¦Ð§¡£¡£¡£¡£¡£                                                                 ¸ÃÆ÷¼þ½ÓÄÉ±âÆ½·â×°DFN-20L 3.5mmx4.5mmx0.9mm£¬£¬£¬¾ßÓÐÔöÇ¿µÄÉ¢ÈÈÅÌ¡£¡£¡£¡£¡£
 
 
Ó¦Óãº
 
  • À¶ÑÀÒôƵ
  • ÒÆ¶¯µçÔ´
  • POSϵͳ
  • µç×ÓÑÌ
  • USB ¹©µç

·â×°ÐÅÏ¢

SCT12A0DHKR
+ -

²ÎÊý±ÈÕÕ

¼ÓÈë±ÈÕÕ
DC-DC Éýѹת»»Æ÷ ¿ª¹ØµçÔ´
±ÈÕÕ²ÎÊý
{{ goods }}
DC-DC Éýѹת»»Æ÷ ¿ª¹ØµçÔ´
{{ item.attr_name }} {{ vo }}
¡¾ÍøÕ¾µØÍ¼¡¿¡¾sitemap¡¿