½ðʨ¹ó±ö»á

¿ª¹ØµçÔ´ ¿ª¹ØµçÔ´
SCT1270FQAR ÕýÔÚ¹©»õ
12.6V¡¢7AÈ«¼¯³É¸ßЧÂÊͬ²½Éýѹת»»Æ÷
¼ÓÈ빺Îï³µ
SCT1270FQAR
  • ²úÆ·ÏÈÈÝ
  • ÊÖÒÕ×ÊÁÏ
  • ²ÎÊý±ÈÕÕ

²úÆ·ÌØÕ÷

ÌØÕ÷£º
 
  • ¿íÊäÈëµçѹ¹æÄ££º2.7V-12V
  • ¿íÊä³öµçѹ¹æÄ££º4.5V-12.6V
  • È«¼¯³ÉµÄ 17mΩ ¸ß²à FET ºÍ 14mΩ µÍ²à FET
  • ÔÚVin=3.3V£¬£¬£¬£¬£¬Vout=9V/2AʱЧÂʸߴï93%
  • ¸ß´ï 9.5A µÄ¿É±à³Ì·åÖµ¿ª¹ØµçÁ÷ÏÞ
  • µä·¶¹Ø¶ÏµçÁ÷£º1uA
  • ¾²Ì¬µçÁ÷£º150uA
  • ¿Éµ÷¿ª¹ØÆµÂÊ£º200KHz ÖÁ 2.2MHz
  • Çá¸ºÔØÏ PFM ÊÂÇéģʽ
  • ÄÚ²¿ÈíÆô¶¯ºÍÍⲿÅâ³¥
  • ÖðÖÜÆÚ¹ýÁ÷±£»£»£»£»¤
  • Êä³ö¹ýѹ±£»£»£»£»¤
  • ¹ýÈȱ£»£»£»£»¤£º160°C
  • QFN-11 2mm x 2.5mm ·â×°
 
ÐÎò£º
 
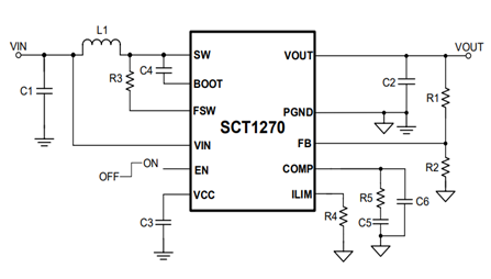
SCT1270ÊÇÒ»¿î¸ßЧÂÊ£¬£¬£¬£¬£¬È«¼¯³É 17mΩ ¸ß²àMOSFETºÍ14mΩµÍ²àMOSFETµÄͬ²½Éýѹת»»Æ÷£¬£¬£¬£¬£¬ ÔÚ2.7V ÖÁ 12V ÊäÈëµçѹ¹æÄ££¬£¬£¬£¬£¬Ö§³Öµ¥½Úµç³Ø»òÁ½½Úï®Àë×Ó/¾ÛºÏÎïµç³ØºÍ¸ß´ï 9.5A µÄ·åÖµ¿ª¹ØµçÁ÷¡£¡£¡£¿£¿ª¹ØµçÁ÷ÏÞ¿ÉÒÔͨ¹ýÍⲿµç×è¾ÙÐе÷Àí¡£¡£¡£SCT1270¾ßÓÐ 7A Ò»Á¬¿ª¹ØµçÁ÷ÄÜÁ¦£¬£¬£¬£¬£¬²¢Ìṩ¸ß´ï 12.6V µÄÊä³öµçѹ¡£¡£¡£
SCT1270½ÓÄÉ×Ô˳Ӧºã¶¨¹Ø¶Ïʱ¼ä·åÖµµçÁ÷¿ØÖÆÒÔÌṩ¿ìËÙ˲̬¡£¡£¡£ÍⲿÅâ³¥ÍøÂçÔÊÐíÎÞаÉèÖû·Â·¶¯Ì¬£¬£¬£¬£¬£¬ÒÔʵÏÖÔÚ²î±ð¸ºÔØÏµÄ×î¼Ñ˲̬ÐÔÄÜ¡£¡£¡£       SCT1270ÔÚÖØÔØÊ±ÊÆÇéÔÚPWMģʽ£¬£¬£¬£¬£¬ÔÚÇáÔØÌõ¼þÏÂÊÂÇéÔÚPFMģʽÀ´Ìá¸ßЧÂÊ¡£¡£¡£¿£¿ª¹ØÆµÂÊ¿Éͨ¹ýÍⲿµç×è´Ó200KHzµ½2.2MHz¾ÙÐе÷Àí¡£¡£¡£
SCT1270¾ßÓÐÊä³öµçѹ¹ýѹºÍ¹ýÈȱ£»£»£»£»¤¹¦Ð§¡£¡£¡£¸ÃÆ÷¼þ½ÓÄÉQFN-11 2mmx2.5mm·â×°¡£¡£¡£
 
 
Ó¦Óãº
 
  • À¶ÑÀÒôÏä
  • ±ãЯʽPOSÖÕ¶Ë
  • ¿ì³äÒÆ¶¯µçÔ´
  • µç×ÓÑÌ
  • »§ÍâÊÖµç

·â×°ÐÅÏ¢

SCT1270FQAR
+ -

ÊÖÒÕ×ÊÁÏ

ÎÊÌâ ʱ¼ä ÏÂÔØ
EV1270-B-02A User's Guide Rev 1.0 2024-10-24 ÏÂÔØ
SCT1270 Datasheet Rev 1.2 2024-12-16 ÏÂÔØ

²ÎÊý±ÈÕÕ

¼ÓÈë±ÈÕÕ
DC-DC Éýѹת»»Æ÷ ¿ª¹ØµçÔ´
±ÈÕÕ²ÎÊý
{{ goods }}
DC-DC Éýѹת»»Æ÷ ¿ª¹ØµçÔ´
{{ item.attr_name }} {{ vo }}
¡¾ÍøÕ¾µØÍ¼¡¿¡¾sitemap¡¿