½ðʨ¹ó±ö»á

¿ª¹ØµçÔ´ ¿ª¹ØµçÔ´

DC-DC ½µÑ¹×ª»»Æ÷

Step-down DCDC converter
SCT2601QTVBR ÕýÔÚ¹©»õ
4.5V-60V Vin, 0.6A, ¸ßЧÂʽµÑ¹DCDCת»»Æ÷
¼ÓÈ빺Îï³µ
SCT2601QTVBR
  • ²úÆ·ÏÈÈÝ
  • ÊÖÒÕ×ÊÁÏ
  • ²ÎÊý±ÈÕÕ

²úÆ·ÌØÕ÷

ÌØÕ÷£º
 
  • ¾ß±¸Æû³µÓ¦ÓÃ×ʸñ
  • AEC-Q100¼°¸ñ£¬£¬£¬£¬£¬Ð§¹ûÈçÏ£º
  • -Æ÷¼þÎÂ¶ÈÆ·¼¶1£º-40°CÖÁ125°CÇéÐÎÊÂÇéζȹæÄ£
  • ¿íÊäÈëµçѹ¹æÄ££º4.5V-60V
  • 0.6AÒ»Á¬Êä³öµçÁ÷
  • 0.765V±2.5%·´Ïì²Î¿¼µçѹ
  • ¼¯³É500mΩ¸ß²à¹¦ÂÊMOSFET
  • µÍ¾²Ì¬µçÁ÷£º80uA
  • ÇáÔØPSMÊÂÇéģʽ
  • 80ns×îСµ¼Í¨Ê±¼ä
  • 6msÄÚ²¿ÈíÆô¶¯Ê±¼ä
  • ÄÚ²¿»·Â·Åâ³¥
  • 700kHz¿ª¹ØÆµÂÊ
  • µÍѹ²îģʽ
  • ¹ýѹ±£»£»£»£»¤ºÍ¹ýα£»£»£»£»¤
  • ½ÓÄÉTSOT23-6L ·â×°
 
ÐÎò£º
 
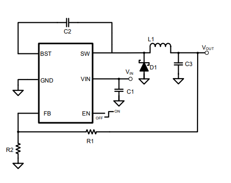
SCT2601QÊÇÒ»¿î0.6A½µÑ¹×ª»»Æ÷£¬£¬£¬£¬£¬¾ßÓÐ4.5VÖÁ60VµÄ¿íÊäÈëµçѹ¹æÄ££¬£¬£¬£¬£¬¼¯³ÉÁË500m?¸ß²àMOSFET¡£¡£¡£¡£¡£¡£SCT2601Q½ÓÄÉ·åÖµµçÁ÷ģʽ¿ØÖÆ£¬£¬£¬£¬£¬Ö§³Ö80uAµÍ¾²Ì¬µçÁ÷µÄPSMÊÂÇéģʽ£¬£¬£¬£¬£¬ÓÐÖúÓÚת»»Æ÷ÔÚÇáÔØ»ò´ý»úÌõ¼þÏÂʵÏÖ¸ßЧÂÊ¡£¡£¡£¡£¡£¡£
SCT2601Q¾ßÓÐÀο¿µÄ700kHz¿ª¹ØÆµÂÊ£¬£¬£¬£¬£¬¿É×î´óÏ޶ȵؼõСÍⲿԪÆ÷¼þµÄ³ß´ç²¢½µµÍÊä³öÎÆ²¨¡£¡£¡£¡£¡£¡£SCT2601QÔÊÐí´Ó¸ßÊäÈëµçѹµ½µÍÊä³öµçѹµÄ¹¦ÂÊת»»£¬£¬£¬£¬£¬¸ß²àMOSFETµÄ×îСµ¼Í¨Ê±¼äΪ80ns£¬£¬£¬£¬£¬»¹Ö§³Ö´ÓÊäÈëµ½Êä³öµÍµçѹ²îÖµµÄµÍѹ²îÊÂÇé¡£¡£¡£¡£¡£¡£
¸Ã×°±¸ÌṩÀο¿µÄ6msÈíÆô¶¯Ê±¼ä£¬£¬£¬£¬£¬ÒÔ±ÜÃâÔÚÆô¶¯Ê±´ú±¬·¢µÄÀËÓ¿µçÁ÷£¬£¬£¬£¬£¬²¢ÔÚÄÚ²¿¼¯³ÉÅâ³¥µç·£¬£¬£¬£¬£¬Ê¹ÆäÄܹ»Óë×îÉÙµÄÍⲿÆ÷¼þÒ»ÆðʹÓᣡ£¡£¡£¡£¡£
SCT2601QÌṩÖðÖÜÆÚµçÁ÷ÏÞÖÆ¡¢¹ýα£»£»£»£»¤¡¢Êä³ö¹ýѹ±£»£»£»£»¤ºÍÊäÈëǷѹ±£»£»£»£»¤¡£¡£¡£¡£¡£¡£¸Ã×°±¸½ÓÄÉTSOT23-6L·â×°¡£¡£¡£¡£¡£¡£
 
 
Ó¦Óãº
 
  • 12V¡¢24V¡¢48V¹¤ÒµºÍµçÐŵçԴϵͳ?
  • ¹¤Òµ×Ô¶¯»¯ºÍµç»ú¿ØÖÆ
  • ³µÁ¾Åä¼þ
  • ±ãЯʽÊÖ³ÖÒÇÆ÷
  • ±ãЯʽýÌå²¥·ÅÆ÷

·â×°ÐÅÏ¢

SCT2601QTVBR
+ -

²ÎÊý±ÈÕÕ

¼ÓÈë±ÈÕÕ
60V DC-DC½µÑ¹×ª»»Æ÷ DC-DC ½µÑ¹×ª»»Æ÷
±ÈÕÕ²ÎÊý
{{ goods }}
60V DC-DC½µÑ¹×ª»»Æ÷ DC-DC ½µÑ¹×ª»»Æ÷
{{ item.attr_name }} {{ vo }}
¡¾ÍøÕ¾µØÍ¼¡¿¡¾sitemap¡¿