½ðʨ¹ó±ö»á

¿ª¹ØµçÔ´ ¿ª¹ØµçÔ´

DC-DC ½µÑ¹×ª»»Æ÷

Step-down DCDC converter
SCT2422STER ÕýÔÚ¹©»õ
3.8V-40V Vin, 2A, ´øÓÐÄÚ²¿Åâ³¥µÄ¸ßЧÂÊͬ²½½µÑ¹DCDCת»»Æ÷
¼ÓÈ빺Îï³µ
SCT2422STER
  • ²úÆ·ÏÈÈÝ
  • ÊÖÒÕ×ÊÁÏ
  • ²ÎÊý±ÈÕÕ

²úÆ·ÌØÕ÷

ÌØÕ÷£º
 
  • ¿íÊäÈëµçѹ¹æÄ££º3.8V-40V
  • Êä³öµçÁ÷2A 
  • 0.8V±1%·´Ïì²Î¿¼µçѹ
  • ¼¯³É160mΩ¸ß²à¹¦ÂÊMOSFETºÍ80mΩµÍ²à¹¦ÂÊMOSFET
  • ÇáÔØPSMÊÂÇéÄ£
  • ÔÚ˯ÃßģʽϾ²Ì¬µçÁ÷25uA
  • 100ns×îСµ¼Í¨Ê±¼ä
  • ¿Éµ÷ÈíÆô¶¯Ê±¼ä
  • ¿Éµ÷¿ª¹ØÆµÂÊ300kHz-2.2MHz
  • ÍⲿʱÖÓÐźÅͬ²½
  • ¶¶Æµ£¨FSS£©¹¦Ð§ÓÃÓÚEMIÓÅ»¯
  • ¿Éµ÷ÀíµÄÊäÈëÇ·Ñ¹Ëø¶¨ãÐÖµ¼°ÑÓ³Ù
  • µÍѹ²îģʽ
  • Ö§³Ö¸ºÑ¹Êä³ö
  • ¹ýѹºÍ¹ýα£» £»£»¤
  • ½ÓÄÉESOP-8·â×°
 
ÐÎò£º
 
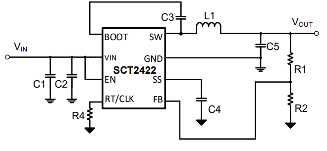
SCT2422ÊÇ2Aͬ²½½µÑ¹×ª»»Æ÷£¬ £¬¾ßÓдÓ3.8Vµ½40VµÄ¿íÊäÈëµçѹ¹æÄ££¬ £¬¼¯³ÉÁË160m?¸ß²àMOSFETºÍ80m?µÍ²àMOSFET¡£¡£¡£¡£¡£SCT2422½ÓÄÉ·åÖµµçÁ÷ģʽ¿ØÖÆ£¬ £¬½ÓÄÉPSMÊÂÇéģʽ£¬ £¬¾ßÓе䷶µÄ25uAµÍ¾²Ì¬µçÁ÷£¬ £¬ÓÐÖúÓÚת»»Æ÷ÔÚÇáÔØ»ò´ý»úÌõ¼þÏÂʵÏÖ¸ßЧÂÊ¡£¡£¡£¡£¡£
SCT2422¾ßÓпɵ÷µÄÈíÆô¶¯Ê±¼äÒÔ¼°´Ó300 kHzµ½2.2 MHz¿Éµ÷µÄ¿ª¹ØÆµÂÊ£¬ £¬Ê¹ÓÃÍⲿµç×èÆ÷£¬ £¬¿ÉÎÞаÓÅ»¯Ð§ÂÊ»òÍⲿ×é¼þ³ß´ç¡£¡£¡£¡£¡£¸Ãת»»Æ÷Ö§³Ö300kHzÖÁ2.2MHzƵÂʵÄÍⲿʱÖÓͬ²½¡£¡£¡£¡£¡£SCT2422ÔÊÐí´Ó¸ßÊäÈëµçѹµ½µÍÊä³öµçѹµÄ¹¦ÂÊת»»£¬ £¬¸ß²àMOSFETµÄ×îСµ¼Í¨Ê±¼äΪ100ns¡£¡£¡£¡£¡£
SCT2422ÊÇÒ»¿îµç´Å×ÌÈÅ£¨EMI£©ÓѺÃÐͽµÑ¹×ª»»Æ÷£¬ £¬½ÓÄÉÓÅ»¯Éè¼ÆÒÔ½µµÍEMI¡£¡£¡£¡£¡£SCT2422µÄÌØµãÊǶ¶ÆµFSS¹¦Ð§£¬ £¬¿ª¹ØÆµÂʵIJü¶¶¹æÄ£Îª±6%£¬ £¬²ü¶¶ÖÜÆÚΪ¿ª¹ØÆµÂʵÄ1/512£¬ £¬ÒÔ´ËÀ´ïÔÌ­EMI¡£¡£¡£¡£¡£
SCT2422ÌṩÖðÖÜÆÚµçÁ÷ÏÞÖÆºÍ´òàùýµçÁ÷±£» £»£»¤¡¢¹ýα£» £»£»¤¡¢Êä³ö¹ýѹ±£» £»£»¤ºÍÊäÈëǷѹ±£» £»£»¤¡£¡£¡£¡£¡£¸Ã×°±¸½ÓÄÉESOP-8·â×°¡£¡£¡£¡£¡£
 
 
Ó¦Óãº
 
  • µç³Ø×鹩µçϵͳ-ÎÞÉþµçÔ´
  • ¹¤¾ß¡¢ÎÞÉþ¼Òµç¡¢ÎÞÈË»ú¡¢º½¿Õ
  • ½¨Ä£¡¢GPS¸ú×ÙÆ÷µÈ¡£¡£¡£¡£¡£
  • µãÑÌÆ÷ÊÊÅäÆ÷¡¢³äµçÆ÷
  • Òº¾§ÏÔʾÆ÷
  • USB Type-C¹©µç£¬ £¬USB³äµç
  • ¹¤ÒµºÍÒ½ÁÆÂþÑÜʽµçÔ´
  • ¹âͨѶÓëÍøÂçϵͳ
  • Æû³µÏµÍ³

·â×°ÐÅÏ¢

SCT2422STER
+ -

²ÎÊý±ÈÕÕ

¼ÓÈë±ÈÕÕ
40V DC-DC½µÑ¹×ª»»Æ÷ DC-DC ½µÑ¹×ª»»Æ÷
±ÈÕÕ²ÎÊý
{{ goods }}
40V DC-DC½µÑ¹×ª»»Æ÷ DC-DC ½µÑ¹×ª»»Æ÷
{{ item.attr_name }} {{ vo }}
¡¾ÍøÕ¾µØÍ¼¡¿¡¾sitemap¡¿