½ðʨ¹ó±ö»á

¿ª¹ØµçÔ´ ¿ª¹ØµçÔ´

DC-DC ½µÑ¹×ª»»Æ÷

Step-down DCDC converter
SCT2410TVBR ÕýÔÚ¹©»õ
4.5V-40V Vin, 1Aͬ²½½µÑ¹DCDCת»»Æ÷
¼ÓÈ빺Îï³µ
SCT2410TVBR
  • ²úÆ·ÏÈÈÝ
  • ÊÖÒÕ×ÊÁÏ
  • ²ÎÊý±ÈÕÕ

²úÆ·ÌØÕ÷

ÌØÕ÷£º
 
  • ¿íÊäÈëµçѹ¹æÄ££º4.5V-40V
  • Êä³öµçÁ÷1A 
  • 1.02V·´Ïì²Î¿¼µçѹ
  • ¼¯³É600mΩ¸ß²à¹¦ÂÊMOSFETºÍ300mΩµÍ²à¹¦ÂÊMOSFET
  • 2MHz¿ª¹ØÆµÂÊ
  • ÇáÔØPSMÊÂÇéģʽ
  • ˯ÃßģʽϾ²Ì¬µçÁ÷90uA
  • 80ns×îСµ¼Í¨Ê±¼ä
  • 1msÄÚ²¿ÈíÆô¶¯Ê±¼ä
  • ¿Éµ÷ÀíµÄÊäÈëÇ·Ñ¹Ëø¶¨ãÐÖµ¼°ÑÓ³Ù
  • ¹ýѹºÍ¹ýα£»£»¤
  • ½ÓÄÉTSOT23-6L·â×°
 
ÐÎò£º
 
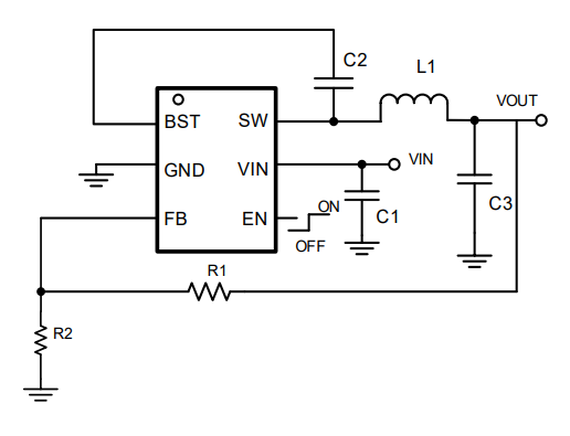
SCT2410ÊÇÒ»¿î¸ßƵ¡¢1AÒ»Á¬Êä³öµÄͬ²½½µÑ¹×ª»»Æ÷¡£¡£¡£¡£¡£Ëü¾ßÓÐ4.5VÖÁ40VµÄ¿íÊäÈëµçѹ¹æÄ££¬£¬£¬¼¯³ÉÁË600m?¸ß²àMOSFETºÍ300m?µÍ²àMOSFET¡£¡£¡£¡£¡£SCT2410½ÓÄÉ·åÖµµçÁ÷ģʽ¿ØÖÆ£¬£¬£¬ÄÚÖû·Â·Åâ³¥£¬£¬£¬Ê¹Ð¾Æ¬Ò×ÓÚʹÓᣡ£¡£¡£¡£
SCT2410¾ßÓÐÀο¿µÄ2MHz¿ª¹ØÆµÂÊ£¬£¬£¬¿É×î´óÏ޶ȵؼõСÍⲿԪÆ÷¼þµÄ³ß´ç£¬£¬£¬²¢ÔÚÊä³öΪ12Vʱ½«Êä³öÎÆ²¨½µµÍµ½0.1%ÒÔÏ¡£¡£¡£¡£¡£SCT2410¾ßÓÐ×îС80nsµÄ¸ß²àMOSFETµ¼Í¨Ê±¼ä£¬£¬£¬ÔÊÐí´Ó¸ßÊäÈëµçѹµ½µÍÊä³öµçѹµÄ¹¦ÂÊת»»¡£¡£¡£¡£¡£
SCT2410ÔÚÇáÔØ½ÓÄÉPSMÊÂÇéģʽ£¬£¬£¬¾ßÓе䷶µÄ90uAµÍ¾²Ì¬µçÁ÷¡£¡£¡£¡£¡£ÔÚ10mAÇáÔØÌõ¼þÏÂʵÏÖ85%µÄ¹¦ÂÊЧÂÊ¡£¡£¡£¡£¡£
SCT2410ÌṩÖðÖÜÆÚµçÁ÷ÏÞÖÆ¡¢¹ýα£»£»¤¡¢Êä³ö¹ýѹ±£»£»¤ºÍÊäÈëµçѹǷѹ±£»£»¤¡£¡£¡£¡£¡£¸Ã×°±¸½ÓÄÉTSOT23-6L·â×°¡£¡£¡£¡£¡£
 
 
Ó¦Óãº
 
  • ¹¤Òµ24VÂþÑÜʽµçÔ´×ÜÏß
  • ¹¦ÂʼÆ
  • µçÌÝ¡¢PLC¡¢ËÅ·þϵͳ
  • ×Ô¶¯¿ØÖÆ
  • Æû³µ

·â×°ÐÅÏ¢

SCT2410TVBR
+ -

ÊÖÒÕ×ÊÁÏ

ÎÊÌâ ʱ¼ä ÏÂÔØ
SCT2410 Datasheet Rev 0.81 2024-12-12 ÏÂÔØ

²ÎÊý±ÈÕÕ

¼ÓÈë±ÈÕÕ
40V DC-DC½µÑ¹×ª»»Æ÷ DC-DC ½µÑ¹×ª»»Æ÷
±ÈÕÕ²ÎÊý
{{ goods }}
40V DC-DC½µÑ¹×ª»»Æ÷ DC-DC ½µÑ¹×ª»»Æ÷
{{ item.attr_name }} {{ vo }}
¡¾ÍøÕ¾µØÍ¼¡¿¡¾sitemap¡¿