½ðʨ¹ó±ö»á

¿ª¹ØµçÔ´ ¿ª¹ØµçÔ´

DC-DC ½µÑ¹×ª»»Æ÷

Step-down DCDC converter
SCT2401TVBR ÕýÔÚ¹©»õ
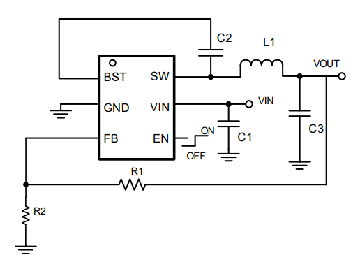
4.5V-40V Vin, 600mAͬ²½½µÑ¹DCDCת»»Æ÷
¼ÓÈ빺Îï³µ
SCT2401TVBR
  • ²úÆ·ÏÈÈÝ
  • ÊÖÒÕ×ÊÁÏ
  • ²ÎÊý±ÈÕÕ

²úÆ·ÌØÕ÷

ÌØÕ÷£º
 
  • ¿íÊäÈëµçѹ¹æÄ££º4.5V-40V
  • Êä³öµçÁ÷600mA 
  • 0.81V±2.5%·´Ïì²Î¿¼µçѹ
  • ¼¯³É600mΩ¸ß²à¹¦ÂÊMOSFETºÍ300mΩµÍ²à¹¦ÂÊMOSFET
  • 1.2MHz¿ª¹ØÆµÂÊ
  • ÇáÔØPSMÊÂÇéģʽ
  • ˯ÃßģʽϾ²Ì¬µçÁ÷90uA
  • 80ns×îСµ¼Í¨Ê±¼ä
  • 1msÄÚ²¿ÈíÆô¶¯Ê±¼ä
  • ¹ýα£»£»£»£»£»£»¤
  • ½ÓÄÉTSOT23-6L·â×°
 
ÐÎò£º
 
SCT2401ÊÇÒ»¿î¸ßƵ¡¢600mAÒ»Á¬Êä³öµçÁ÷µÄͬ²½½µÑ¹×ª»»Æ÷¡£¡£Ëü¾ßÓÐ4.5VÖÁ40VµÄ¿íÊäÈëµçѹ£¬£¬£¬£¬¼¯³ÉÁË600m?¸ß²àMOSFETºÍ300mΩµÍ²àMOSFET¡£¡£SCT2400½ÓÄÉ·åÖµµçÁ÷ģʽ¿ØÖÆ£¬£¬£¬£¬ÄÚÖû·Â·Åâ³¥£¬£¬£¬£¬Ê¹Ð¾Æ¬Ò×ÓÚʹÓᣡ£
SCT2401¾ßÓÐÀο¿µÄ1.2MHz¿ª¹ØÆµÂÊ£¬£¬£¬£¬¿É×î´óÏ޶ȵؼõСÍⲿԪÆ÷¼þµÄ³ß´ç£¬£¬£¬£¬²¢ÔÚÊä³öΪ12Vʱ½«Êä³öÎÆ²¨½µµÍµ½0.1%ÒÔÄÚ¡£¡£SCT2401¾ßÓÐ×îС80nsµÄ¸ß²àMOSFETµ¼Í¨Ê±¼ä£¬£¬£¬£¬ÔÊÐí´Ó¸ßÊäÈëµçѹµ½µÍÊä³öµçѹµÄ¹¦ÂÊת»»¡£¡£
SCT2401ÔÚÇáÔØ½ÓÄÉPSMÊÂÇéģʽ£¬£¬£¬£¬¾ßÓе䷶µÄ90uAµÍ¾²Ì¬µçÁ÷¡£¡£ÔÚ10mAÇáÔØÌõ¼þÏÂʵÏÖ85%µÄ¹¦ÂÊЧÂÊ¡£¡£
SCT2401ÌṩÖðÖÜÆÚµçÁ÷ÏÞÖÆ¡¢¹ýα£»£»£»£»£»£»¤ºÍÊäÈëǷѹ±£»£»£»£»£»£»¤¡£¡£¸Ã×°±¸½ÓÄÉTSOT23-6L·â×°¡£¡£
 
 
Ó¦Óãº
 
  • ¹¤Òµ24VÂþÑÜʽµçÔ´×ÜÏß
  • ¹¦ÂʼÆ
  • µçÌÝ¡¢PLC¡¢ËÅ·þϵͳ
  • ×Ô¶¯¿ØÖÆ
  • Æû³µ

·â×°ÐÅÏ¢

SCT2401TVBR
+ -

²ÎÊý±ÈÕÕ

¼ÓÈë±ÈÕÕ
40V DC-DC½µÑ¹×ª»»Æ÷ DC-DC ½µÑ¹×ª»»Æ÷
±ÈÕÕ²ÎÊý
{{ goods }}
40V DC-DC½µÑ¹×ª»»Æ÷ DC-DC ½µÑ¹×ª»»Æ÷
{{ item.attr_name }} {{ vo }}
¡¾ÍøÕ¾µØÍ¼¡¿¡¾sitemap¡¿