½ðʨ¹ó±ö»á

ϵͳ¼¯³É ϵͳ¼¯³É
SCT63142CFIER Ô¤Ðû²¼ÐÂÆ·
15W ¸ß¼¯³É¶È¡¢¸ßЧÂÊÎÞÏß³äµç·¢ÉäÆ÷µçÔ´ÖÎÀíоƬ
¼ÓÈ빺Îï³µ
SCT63142CFIER
  • ²úÆ·ÏÈÈÝ
  • ÊÖÒÕ×ÊÁÏ
  • ²ÎÊý±ÈÕÕ

²úÆ·ÌØÕ÷

ÌØÕ÷£º

  • VIN ÊäÈëµçѹ¹æÄ££º2.8V - 16V
  • PVIN ÊäÈëµçѹ¹æÄ££º1V - 16V
  • ×î´ó´«Ê书ÂÊ£º¸ß´ï 15W
  • ¼¯Óñ³ÉÇŹ¦Âʼ¶£º¹¦ÂÊ MOSFET µ¼Í¨µç×èΪ 23mΩ
  • ¼¯³É 5V-100mA LDO
  • Õë¶Ô EMI ÒÖÖÆ¾ÙÐÐÓÅ»¯
  • ÄÚÖÃ 3.3V-100mA LDO
  • µÍ¹¦ºÄģʽ¾²Ì¬µçÁ÷¼«µÍ£ºIQ < 20µA
  • ¼¯³É¸ß¾«¶ÈÎÞËðÊäÈëµçÈö²¥¸ÐÆ÷£º¾«¶È ±2%£¬£¬£¬£¬£¬ÓÃÓÚÒìÎï¼ì²âÓëµçÁ÷½âµ÷
  • ¼¯³ÉµçѹÓëµçÁ÷½âµ÷¹¦Ð§
  • ¼¯³É Q Òò×Ó¼ì²â¹¦Ð§
  • ¼æÈÝ 3.3V Óë 5V PWM ÐźÅÂß¼­
  • ÊäÈëÇ·Ñ¹Ëø¶¨±£»£»£»£»£»£»¤
  • ¹ýÁ÷±£»£»£»£»£»£»¤
  • ¹ýα£»£»£»£»£»£»¤
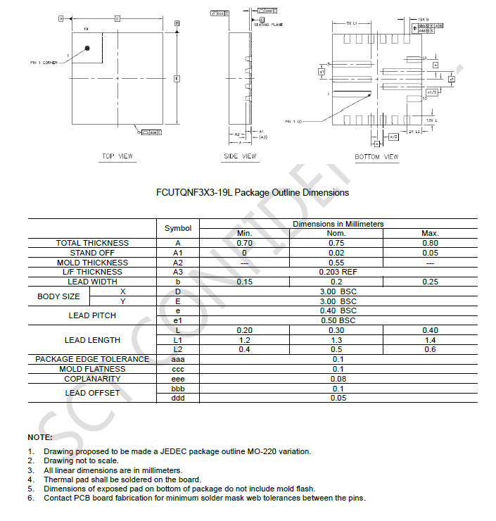
  • ·â×°ÐÎʽ£º3mm × 3mm FC-QFN-19L ·â×°


ÐÎò£º


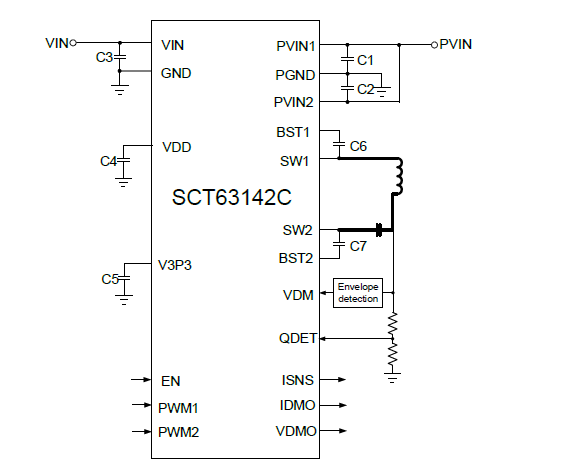
SCT63142C ÊÇÒ»¿î¸ß¼¯³É¶ÈµçÔ´ÖÎÀíоƬ£¬£¬£¬£¬£¬Äܹ»Ê¹ÇÐºÏ WPC ¹æ·¶µÄÎÞÏß³äµç·¢ÉäÆ÷ϵͳʵÏÖ¸ßÐÔÄÜ¡¢¸ßЧÂÊÓë¸ßÐԼ۱ȣ¬£¬£¬£¬£¬Ö§³Ö¸ß´ï 15W µÄ¹¦ÂÊ´«Ê䣬£¬£¬£¬£¬¿É´îÅäרÓõÄÎÞÏßÓ¦ÓÿØÖÆÆ÷»ò»ùÓÚͨÓà MCU µÄ·¢ÉäÆ÷¿ØÖÆÆ÷ÊÂÇé¡£¡£

¸ÃÆ÷¼þ¼¯³ÉÁË 4-MOSFET È«ÇŹ¦Âʼ¶¡¢Õ¤¼«Çý¶¯Æ÷¡¢5V LDO¡¢3.3V LDO¡¢Í¨Ñ¶½âµ÷Æ÷¡¢Q Òò×Ó¼ì²âºÍÊäÈëµçÈö²¥¸ÐÆ÷£¬£¬£¬£¬£¬¼æ¹ËϵͳЧÂÊÓëÒ×ÓÃÐÔ¡£¡£

ÆäרÓеÄÕ¤¼«Çý¶¯¼Æ»®ÓÅ»¯ÁË EMI ÒÖÖÆÐÔÄÜ£¬£¬£¬£¬£¬ÓÐÖúÓÚ½ÚԼϵͳ±¾Ç®²¢¼ò»¯Éè¼Æ¡£¡£±2% ¾«¶ÈµÄרÓÐÎÞËðµçÁ÷¼ì²âµç·¿É¼à²âÈ«ÇÅÊäÈëµçÁ÷£¬£¬£¬£¬£¬Ö§³ÖÒìÎï¼ì²âÓëµçÁ÷½âµ÷¡£¡£ÄÚÖÃµÄ 5V ºÍ 3.3V µÍѹ²îÏßÐÔÎÈѹÆ÷¿ÉΪ·¢ÉäÆ÷¿ØÖÆÆ÷¼°Íⲿµç·¹©µç¡£¡£µÍ¾²Ì¬µçÁ÷µÄµÍ¹¦ºÄģʽÓÐÓýµµÍÁË Q Òò×Ó¼ì²âʱµÄ¹¦ÂÊÏûºÄ¡£¡£

SCT63142C ¾ß±¸ÊäÈëÇ·Ñ¹Ëø¶¨±£»£»£»£»£»£»¤¡¢¹ýÁ÷±£»£»£»£»£»£»¤¡¢¶Ì·±£»£»£»£»£»£»¤¼°¹ýα£»£»£»£»£»£»¤¹¦Ð§¡£¡£

¸ÃÆ÷¼þ½ÓÄɽô´ÕÐÍ 3mm × 3mm FC-QFN ·â×°¡£¡£


Ó¦Óãº

  • 15WϵͳWPCºÏ¹æÎÞÏß³äµçÆ÷£¬£¬£¬£¬£¬ÊÊÓÃÓÚÊÖ»ú¡¢Æ½°åµçÄÔ¼°¿ÉÒÂ×Å×°±¸
  • ͨÓÃÐÍÎÞÏß¹¦ÂÊ·¢ÉäÆ÷£¬£¬£¬£¬£¬ÓÃÓÚÏûºÄµç×Ó¡¢¹¤Òµ×°±¸¼°Ò½ÁÆ×°±¸
  • רÓÐЭÒéµÄÎÞÏß³äµçÆ÷Óë·¢ÉäÆ÷

·â×°ÐÅÏ¢

SCT63142CFIER
+ -

ÊÖÒÕ×ÊÁÏ

ÎÊÌâ ʱ¼ä ÏÂÔØ
SCT63142C Datasheet Rev 0.8 2026-02-11 ÏÂÔØ

²ÎÊý±ÈÕÕ

¼ÓÈë±ÈÕÕ
ÎÞÏß³äµç·¢Éä¶Ë PMIC ϵͳ¼¯³É
±ÈÕÕ²ÎÊý
{{ goods }}
ÎÞÏß³äµç·¢Éä¶Ë PMIC ϵͳ¼¯³É
{{ item.attr_name }} {{ vo }}
¡¾ÍøÕ¾µØÍ¼¡¿¡¾sitemap¡¿