½ðʨ¹ó±ö»á

ϵͳ¼¯³É ϵͳ¼¯³É
SCT63252FIDR Ô¤Ðû²¼ÐÂÆ·
25W ¸ß¼¯³É¶È¡¢¸ßЧÂÊÎÞÏß³äµç·¢ÉäÆ÷µçÔ´ÖÎÀíоƬ
¼ÓÈ빺Îï³µ
SCT63252FIDR
  • ²úÆ·ÏÈÈÝ
  • ÊÖÒÕ×ÊÁÏ
  • ²ÎÊý±ÈÕÕ

²úÆ·ÌØÕ÷

ÌØÕ÷£º

  • VIN ÊäÈëµçѹ¹æÄ££º2.8V - 24V
  • PVIN ÊäÈëµçѹ¹æÄ££º1V - 24V
  • ×î´ó´«Ê书ÂÊ£º¸ß´ï 25W
  • ¼¯Óñ³ÉÇŹ¦Âʼ¶£º¹¦ÂÊ MOSFET µ¼Í¨µç×èΪ 17mΩ
  • ¼¯³É 5V-50mA LDO
  • PVIN Òý½Å¼¯³É 2 ÊäÈëµçÈÝ£¬£¬£¬ÒÔÔöÇ¿ EMI ÒÖÖÆÐÔÄÜ
  • ÄÚÖÃ 3.3V-50mA LDO
  • µÍ¹¦ºÄģʽ¾²Ì¬µçÁ÷¼«µÍ£¬£¬£¬IQ < 20µA
  • ¼¯³É¸ß¾«¶ÈÎÞËðÊäÈëµçÈö²¥¸ÐÆ÷£º¾«¶È ±2%£¬£¬£¬ÓÃÓÚÒìÎï¼ì²âÓëµçÁ÷½âµ÷
  • ¼¯³ÉµçѹÓëµçÁ÷½âµ÷¹¦Ð§
  • ¼¯³É Q Òò×Ó¼ì²â¹¦Ð§
  • ¼æÈÝ 3.3V Óë 5V PWM ÐźÅÂß¼­
  • ÊäÈëÇ·Ñ¹Ëø¶¨±£»£»£»£»£»£»¤
  • ¹ýÁ÷±£»£»£»£»£»£»¤
  • ¹ýα£»£»£»£»£»£»¤
  • ·â×°ÐÎʽ£º4mm * 4mm FC-QFN-19L ·â×°

ÐÎò£º

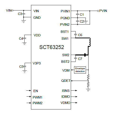
SCT63252ÊÇÒ»¿î¸ß¼¯³É¶ÈµçÔ´ÖÎÀíоƬ£¬£¬£¬Äܹ»Ê¹ÇкÏWPC¹æ·¶µÄÎÞÏß³äµç·¢ÉäÆ÷ϵͳʵÏÖ¸ßÐÔÄÜ¡¢¸ßЧÂÊÓë¸ßÐԼ۱ȣ¬£¬£¬Ö§³Ö¸ß´ï25WµÄ¹¦ÂÊ´«Ê䣬£¬£¬¿É´îÅäרÓõÄÎÞÏßÓ¦ÓÿØÖÆÆ÷»ò»ùÓÚͨÓÃMCUµÄ·¢ÉäÆ÷¿ØÖÆÆ÷ÊÂÇé¡£ ¡£¡£¡£¡£

¸ÃÆ÷¼þ¼¯³ÉÁË4-MOSFETÈ«ÇŹ¦Âʼ¶¡¢Õ¤¼«Çý¶¯Æ÷¡¢5V LDO¡¢3.3V LDO¡¢Í¨Ñ¶½âµ÷Æ÷¡¢QÒò×Ó¼ì²âºÍÊäÈëµçÈö²¥¸ÐÆ÷£¬£¬£¬¼æ¹ËϵͳЧÂÊÓëÒ×ÓÃÐÔ¡£ ¡£¡£¡£¡£

ÆäרÓеÄÕ¤¼«Çý¶¯¼Æ»®ºÍ¼¯³ÉµÄPVINµçÈÝÓÅ»¯ÁËEMIÒÖÖÆÐÔÄÜ£¬£¬£¬ÓÐÖúÓÚ½ÚԼϵͳ±¾Ç®²¢¼ò»¯Éè¼Æ¡£ ¡£¡£¡£¡£±2%¾«¶ÈµÄרÓÐÎÞËðµçÁ÷¼ì²âµç·¿É¼à²âÈ«ÇÅÊäÈëµçÁ÷£¬£¬£¬Ö§³ÖÒìÎï¼ì²âÓëµçÁ÷½âµ÷¡£ ¡£¡£¡£¡£ÄÚÖõÄ5VºÍ3.3VµÍѹ²îÏßÐÔÎÈѹÆ÷¿ÉΪ·¢ÉäÆ÷¿ØÖÆÆ÷¼°Íⲿµç·¹©µç¡£ ¡£¡£¡£¡£µÍ¾²Ì¬µçÁ÷µÄµÍ¹¦ºÄģʽÓÐÓýµµÍÁËQÒò×Ó¼ì²âʱµÄ¹¦ÂÊÏûºÄ¡£ ¡£¡£¡£¡£

SCT63252¾ß±¸ÊäÈëÇ·Ñ¹Ëø¶¨±£»£»£»£»£»£»¤¡¢¹ýÁ÷±£»£»£»£»£»£»¤¡¢¶Ì·±£»£»£»£»£»£»¤¼°¹ýα£»£»£»£»£»£»¤¹¦Ð§¡£ ¡£¡£¡£¡£

¸ÃÆ÷¼þ½ÓÄɽô´ÕÐÍ4mm×4mm FC-QFN·â×°¡£ ¡£¡£¡£¡£


Ó¦Óãº

  • ÊÊÓÃÓÚÒÆ¶¯×°±¸¡¢Æ½°åµçÄÔ¼°¿ÉÒÂ×Å×°±¸µÄ25WϵͳWPCºÏ¹æÎÞÏß³äµçÆ÷
  • ÓÃÓÚÏûºÄµç×Ó¡¢¹¤Òµ×°±¸¼°Ò½ÁÆ×°±¸µÄͨÓÃÐÍÎÞÏß¹¦ÂÊ·¢ÉäÆ÷
  • רÓÐЭÒéµÄÎÞÏß³äµçÆ÷Óë·¢ÉäÆ÷

·â×°ÐÅÏ¢

SCT63252FIDR
+ -

ÊÖÒÕ×ÊÁÏ

ÎÊÌâ ʱ¼ä ÏÂÔØ
SCT63252 Datasheet Rev 0.8 2026-02-11 ÏÂÔØ

²ÎÊý±ÈÕÕ

¼ÓÈë±ÈÕÕ
ÎÞÏß³äµç·¢Éä¶Ë PMIC ϵͳ¼¯³É
±ÈÕÕ²ÎÊý
{{ goods }}
ÎÞÏß³äµç·¢Éä¶Ë PMIC ϵͳ¼¯³É
{{ item.attr_name }} {{ vo }}
¡¾ÍøÕ¾µØÍ¼¡¿¡¾sitemap¡¿