½ðʨ¹ó±ö»á

ϵͳ¼¯³É ϵͳ¼¯³É
SCT61451S-0004FDAR Ô¤Ðû²¼ÐÂÆ·
36V ÊäÈëµçѹ¡¢ÎåͨµÀµçÔ´ÖÎÀíоƬ£¬£¬£¬£¬£¬ÊÊÓÃÓÚÇå¾²Òªº¦ÐÍÓ¦ÓÃ
¼ÓÈ빺Îï³µ
SCT61451S-0004FDAR
  • ²úÆ·ÏÈÈÝ
  • ÊÖÒÕ×ÊÁÏ
  • ²ÎÊý±ÈÕÕ

²úÆ·ÌØÕ÷

ÌØÕ÷£º

  • ͨ¹ýÆû³µÓ¦ÓÃÈÏÖ¤
  • ÇÐºÏ AEC-Q100 ±ê×¼£¬£¬£¬£¬£¬ÏêϸЧ¹ûÈçÏ£º
    • Æ÷¼þÎÂ¶ÈÆ·¼¶ 1
  • ¿íÊäÈëµçѹ¹æÄ££º3.5V - 36V
  • µ¥Â·Í¬²½¸ßѹ Buck ת»»Æ÷ VOUT1£º
    • ×î´óÒ»Á¬Êä³öµçÁ÷ 3A
    • ¿ÉÑ¡Êä³öµçѹ£º3.3V / 3.7V / 4.6V / 5V
  • ˫·ͬ²½µÍѹ Buck ת»»Æ÷ VOUT2¡¢VOUT3£º
    • ×î´óÒ»Á¬Êä³öµçÁ÷ 2A
    • Êä³öµçѹ¹æÄ£ 0.8V ÖÁ 2.35V£¬£¬£¬£¬£¬²½½ø 50mV
  • µ¥Â·Í¬²½µÍѹ Boost ת»»Æ÷ VOUT4£º
    • ×î´óÒ»Á¬Êä³öµçÁ÷ 500mA
    • Êä³öµçѹ£º5V
  • µ¥Â·µÍѹ²îÏßÐÔÎÈѹÆ÷ VOUT5£º
    • ×î´óÒ»Á¬Êä³öµçÁ÷ 400mA
    • ¿ÉÑ¡Êä³öµçѹ£º1.8V / 2.7V / 2.8V / 2.9V / 3.3V
  • ±1.5% ·´Ïì²Î¿¼µçѹ¾«¶È
  • Àο¿ 2.2MHz ¿ª¹ØÆµÂÊ£¬£¬£¬£¬£¬¼¯³ÉƵÂʲü¶¶ÒÔÒÖÖÆ EMI
  • ¿ÉÑ¡µÄ FCCM/PFM ÇáÔØÊÂÇéģʽ
  • VOUT2¡¢VOUT3¡¢VOUT4 ºÍ VOUT5 ¿É±à³ÌµçԴʱÐò¿ØÖÆ
  • RESETB Êä³ö£¬£¬£¬£¬£¬ÓÃÓÚϵͳÖÎÀí
  • ÍⲿʱÖÓͬ²½
  • ¼òÆÓ/QA ¿´ÃŹ·
  • ¼¯³É±£»£»£»¤¹¦Ð§£º
    • ´òàÃʽ¹ýÁ÷±£»£»£»¤
    • Êä³ö¹ýѹ/Ƿѹ±£»£»£»¤
    • ¿Éµ÷ÊäÈëÇ·Ñ¹Ëø¶¨
    • Èȹضϱ£»£»£»¤
  • ¹¦Ð§Çå¾²ÌØÕ÷£º
    • ÇÐºÏ ISO26262 ¿ª·¢Á÷³Ì
    • Ó²¼þÍêÕûÐÔÖ§³Ö ASIL-B ¼¶ÏµÍ³
    • ͨ¹ý TÜV ÈÏÖ¤µÄ ASIL-B Æ÷¼þ
    • ÄÚÖÃ×Ô¼ì
  • ¸ß´ï 1MHz µÄ I²C ½Ó¿Ú£¬£¬£¬£¬£¬¿ÉÑ¡ÅäÊý¾Ý°ü¹ýʧ¼ì²é¹¦Ð§
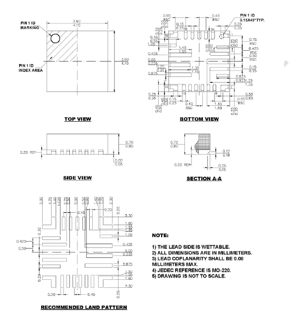
  • ·â×°ÐÎʽ£ºQFN-24£¨4mm × 4mm£©


ÐÎò£º

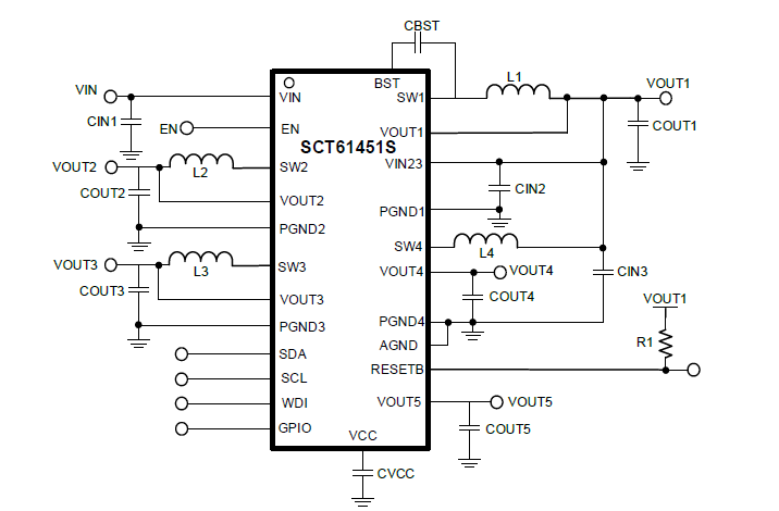
SCT61451S ÊÇÒ»¿î¿íÊäÈëµçѹ¹æÄ£¡¢ÎåͨµÀÊä³öµÄµçÔ´ÖÎÀíоƬ£¬£¬£¬£¬£¬×¨ÎªÆû³µºÍ¹¤ÒµÀ×´ïÓ¦ÓÃÖеĵ¥Æ¬Î¢²¨¼¯³Éµç·£¨MMIC£©¹©µçÉè¼Æ¡£¡£

¸ÃÆ÷¼þ¼¯³ÉÁËÒ»¸ö 3A ¸ßѹ Buck ת»»Æ÷¡¢Á½¸ö 2A µÍѹ Buck ת»»Æ÷¡¢Ò»¸ö 500mA µÍѹ Boost ת»»Æ÷ÒÔ¼°Ò»¸ö 400mA LDO¡£¡£Ã¿¸öͨµÀÊä³ö¾ùÊܵ½Ò»Á¬¼à¿Ø£¬£¬£¬£¬£¬Ò»µ©¼ì²âµ½¹ýѹ»òǷѹ¹ÊÕÏ£¬£¬£¬£¬£¬Æ÷¼þ½«½øÈ븴λ״̬¡£¡£ËùÓÐÊä³öµçѹ¾ùΪԤ±à³ÌÉ趨£¬£¬£¬£¬£¬ÎÞÐèÍⲿ·´Ïì·Öѹµç×裬£¬£¬£¬£¬´ó·ù¾«¼òϵͳ¼Æ»®¡£¡£¸ßѹ Buck µÄ¿ª¹ØÆµÂÊ¿ÉÑ¡ 2.2MHz »ò 400kHz£»£»£»µÍѹ Buck Óë Boost ת»»Æ÷ÔòÀο¿Îª 2.2MHz ¿ª¹ØÆµÂÊ¡£¡£Æ÷¼þÖ§³ÖƵÂÊÀ©Æµ¹¦Ð§£¬£¬£¬£¬£¬Æä¿ª¹ØÆµÂʲü¶¶·ù¶ÈÓëµ÷ÖÆÆµÂʾù¿É±à³Ì£¬£¬£¬£¬£¬ÓÐÓýµµÍ´«µ¼ EMI¡£¡£

SCT61451S ¼¯³ÉÁ˼òÆÓ¿´ÃŹ·Ä£Ê½Óë QA ¿´ÃŹ·Ä£Ê½£¬£¬£¬£¬£¬×¨ÓÃµÄ WDI Òý½Å¿ÉÎüÊÕ MCU ±¬·¢µÄ´¥·¢Âö³å¡£¡£¿£¿£¿£¿£¿£¿É±à³ÌµÄ¿´ÃŹ·´°¿ÚÄܹ»ÊÊÅä¶àÖÖÓ¦Óó¡¾°¡£¡£RESETB Êä³ö¿É×÷Ϊ MCU µÄʱÐò¿ØÖÆÆ÷£¬£¬£¬£¬£¬ÔÚÆ÷¼þ±¬·¢¹ÊÕÏʱ¶Ô MCU ʵÑé±£»£»£»¤¡£¡£

SCT61451S ¾ß±¸¶àÖÖ±£»£»£»¤¹¦Ð§£¬£¬£¬£¬£¬°üÀ¨Èȹضϡ¢¶Ì·±£»£»£»¤ºÍ¹ýѹ±£»£»£»¤¡£¡£Í¨¹ý I²C ½Ó¿Ú½ûÓÃËùÓÐÊä³öͨµÀ¿É½«¾²Ì¬µçÁ÷½µÖÁ 0.85mA¡£¡£

¸ÃÆ÷¼þÄÚÖÃ×Լ칦Ч£¬£¬£¬£¬£¬¿É¶ÔÄÚ²¿Ä£ÄâÓëÊý×ֵ緾ÙÐÐÉϵçÕï¶Ï£¬£¬£¬£¬£¬ËùÓÐÒªº¦½ÏÁ¿Æ÷¼°Êý¾Ý¾ù»áÔÚÆô¶¯½×¶Î½ÓÊܼì²é¡£¡£

SCT61451S ½ÓÄÉ QFN-24£¨4mm × 4mm£©·â×°¡£¡£


Ó¦Óãº

  • ¸ß¼¶¼ÝÊ»¸¨Öúϵͳ
  • 77GHz À×´ï
  • Çå¾² MCU

·â×°ÐÅÏ¢

SCT61451S-0004FDAR
+ -

ÊÖÒÕ×ÊÁÏ

ÎÊÌâ ʱ¼ä ÏÂÔØ
SCT61451S Datasheet Rev 1.0 2026-02-12 ÏÂÔØ

²ÎÊý±ÈÕÕ

¼ÓÈë±ÈÕÕ
¶àͨµÀµçÔ´ÖÎÀíPMIC ϵͳ¼¯³É
±ÈÕÕ²ÎÊý
{{ goods }}
¶àͨµÀµçÔ´ÖÎÀíPMIC ϵͳ¼¯³É
{{ item.attr_name }} {{ vo }}
¡¾ÍøÕ¾µØÍ¼¡¿¡¾sitemap¡¿