½ðʨ¹ó±ö»á

ϵͳ¼¯³É ϵͳ¼¯³É
SCT61250Q-0000QHBR Ô¤Ðû²¼ÐÂÆ·
19V ÊäÈëµçѹ¡¢ÎåͨµÀµçÔ´ÖÎÀíоƬ£¬ £¬£¬ÊÊÓÃÓÚÆû³µµç×ÓÓ¦ÓÃ
¼ÓÈ빺Îï³µ
SCT61250Q-0000QHBR
  • ²úÆ·ÏÈÈÝ
  • ²ÎÊý±ÈÕÕ

²úÆ·ÌØÕ÷

ÌØÕ÷£º

  • ͨ¹ýÆû³µÓ¦ÓÃÈÏÖ¤
  • ÇÐºÏ AEC-Q100 ±ê×¼£¬ £¬£¬ÏêϸЧ¹ûÈçÏ£º
    • Æ÷¼þÎÂ¶ÈÆ·¼¶ 1£ºÇéÐÎÊÂÇéζȹæÄ£ -40°C ÖÁ 125°C
  • ¿íÊäÈëµçѹ¹æÄ££º4V - 19V
  • Èý¸ö¸ßЧ½µÑ¹×ª»»Æ÷£º
    • HV Buck1£ºVout1 = 3.1V - 4V£¬ £¬£¬×î´óÊä³öµçÁ÷ 1.2A
    • LV Buck2£ºVout2 = 1.1V - 3.3V£¬ £¬£¬×î´óÊä³öµçÁ÷ 1.2A
    • LV Buck3£ºVout3 = 0.6V - 1.8V£¬ £¬£¬×î´óÊä³öµçÁ÷ 1.2A
    • 2.1MHz ¿ª¹ØÆµÂÊ£¬ £¬£¬¿ÉÑ¡¼¯³ÉƵÂʲü¶¶ÒÔÒÖÖÆ EMI
    • Ç¿ÖÆÒ»Á¬µ¼Í¨Ä£Ê½
  • Ò»¸ö¸ß PSRR µÍѹ²îÏßÐÔÎÈѹÆ÷£º
    • LDO4£ºVout4 = 2.7V - 3.3V£¬ £¬£¬×î´óÊä³öµçÁ÷ 300mA
    • ¸ß PSRR¡¢µÍÔëÉùÉè¼Æ£¬ £¬£¬ÊÊÓÃÓÚÄ£ÄâµçÔ´¹ì
  • Ò»¸öͨÓõÍѹ²îÏßÐÔÎÈѹÆ÷£º
    • LDO5£ºVout5 = 0.8V - 3.3V£¬ £¬£¬×î´óÊä³öµçÁ÷ 300mA
    • LDO5 ¾ß±¸×ÔÁ¦ÊäÈëÒý½Å£¬ £¬£¬Ö§³ÖÎÞаÉèÖÃ
  • Buck2¡¢Buck3¡¢LDO4 ºÍ LDO5 ¿É±à³ÌµçԴʱÐò¿ØÖÆ
  • µçÔ´Õý³£Ö¸Ê¾£¬ £¬£¬¿ªÂ©Êä³ö
  • Êä³ö·Åµç¹¦Ð§
  • ¼¯³É±£»£»£»¤¹¦Ð§£º
    • ¿É±à³ÌÊäÈëǷѹ±£»£»£»¤
    • ÊäÈë¹ýѹ±£»£»£»¤
    • Êä³ö¹ýѹ / Ƿѹ±£»£»£»¤
    • ¹ýÁ÷±£»£»£»¤
    • Èȹضϱ£»£»£»¤
  • ¸ß´ï 1MHz µÄ I²C ½Ó¿Ú£¬ £¬£¬¿ÉÑ¡ÅäÊý¾Ý°ü¹ýʧ¼ì²é¹¦Ð§
  • ·â×°ÐÎʽ£ºQFN-20L£¨3mm × 3mm£©£¬ £¬£¬Ö§³Ö¿ÉÈóʪ²àÒí


ÐÎò£º

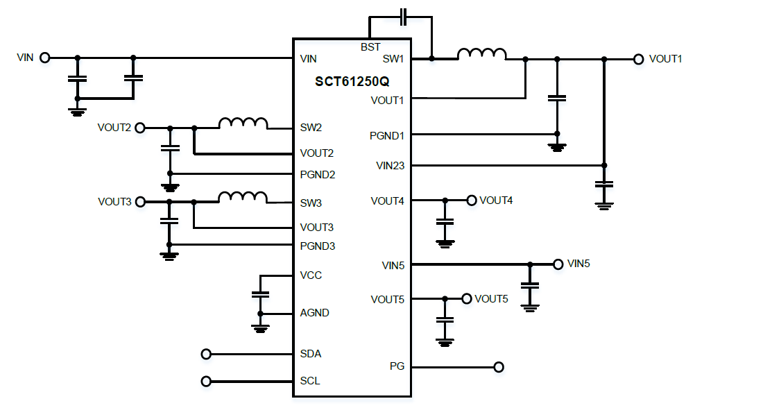
SCT61250Q ÊÇÒ»¿îרΪ³µÔØÉãÏñͷϵͳÓÅ»¯Éè¼ÆµÄ¸ß¼¯³É¶ÈµçÔ´ÖÎÀíоƬ¡£¡£¡£¡£¡£ ¡£Ëü¼¯³ÉÁËÈý¸ö¸ßЧͬ²½½µÑ¹×ª»»Æ÷£¨HV Buck1¡¢LV Buck2¡¢LV Buck3£©¡¢Ò»¸ö¸ß PSRR µÍÔëÉù LDO£¨LDO4£©ÒÔ¼°Ò»¸öͨÓà LDO£¨LDO5£©£¬ £¬£¬ËùÓÐÊä³ö¾ùÖ§³Ö¹ýѹ/Ƿѹ¼à¿ØÓëÎÞаµÄµçԴʱÐò¿ØÖÆ¡£¡£¡£¡£¡£ ¡£

Buck1 ÊäÈëµçѹ¹æÄ£Îª 4V ÖÁ 19V£¬ £¬£¬ÊÊÓÃÓÚͬÖáµçÀ¹©µçÓ¦Óᣡ£¡£¡£¡£ ¡£Buck2 Óë Buck3 Ϊ´Î¼¶¼¶Áª×ª»»Æ÷£¬ £¬£¬ÓÉ Buck1 µÄÊä³ö¹©µç¡£¡£¡£¡£¡£ ¡£Èý¸ö½µÑ¹×ª»»Æ÷¾ùÊÂÇéÓÚÇ¿ÖÆÒ»Á¬µ¼Í¨Ä£Ê½£¬ £¬£¬¿ª¹ØÆµÂÊΪ 2.1MHz£¬ £¬£¬²¢¿ÉÑ¡Å䯵ÂÊÀ©Æµ¹¦Ð§ÒÔÒÖÖÆ EMI¡£¡£¡£¡£¡£ ¡£ËùÓÐÊä³öµçѹ¾ùΪԤ±à³ÌÉ趨£¬ £¬£¬ÎÞÐèÍⲿ·´Ïì·Öѹµç×裬 £¬£¬ÓÐÓþ«¼òϵͳ¼Æ»®¡£¡£¡£¡£¡£ ¡£

LDO4 ÊÇÒ»¿î¸ß PSRR¡¢µÍÔëÉù LDO£¬ £¬£¬×¨ÎªÄ£ÄâµçÔ´¹ìÉè¼Æ¡£¡£¡£¡£¡£ ¡£LDO5 ΪͨÓà LDO£¬ £¬£¬¾ß±¸×ÔÁ¦µÄµçѹÊäÈëÒý½Å£¬ £¬£¬Ö§³ÖÎÞаÉèÖᣡ£¡£¡£¡£ ¡£LDO4 Óë LDO5 µÄÊä³öµçѹ¾ùΪԤ±à³ÌÉ趨£¬ £¬£¬×î´óÒ»Á¬Êä³öµçÁ÷¾ù´ï 300mA¡£¡£¡£¡£¡£ ¡£

SCT61250Q ¼¯³É¶àÖÖ±£»£»£»¤¹¦Ð§£¬ £¬£¬°üÀ¨¿É±à³ÌÊäÈëǷѹ±£»£»£»¤¡¢ÊäÈë¹ýѹ±£»£»£»¤¡¢Êä³ö¹ýѹ/Ƿѹ±£»£»£»¤¡¢¹ýÁ÷±£»£»£»¤ÒÔ¼°Èȹضϱ£»£»£»¤¡£¡£¡£¡£¡£ ¡£

SCT61250Q ½ÓÄɽô´ÕÐÍ 3mm × 3mm QFN-20L ·â×°£¬ £¬£¬´ó·ùïÔÌ­ÍⲿԪ¼þÊýÄ¿²¢½ÚÔ¼ PCB ¿Õ¼ä¡£¡£¡£¡£¡£ ¡£


Ó¦Óãº

  • ³µÔØÉãÏñÍ·Ä£¿£¿é
  • ½ô´ÕÐͶàͨµÀµçÔ´½â¾ö¼Æ»®

·â×°ÐÅÏ¢

SCT61250Q-0000QHBR
+ -

ÊÖÒÕ×ÊÁÏ

²ÎÊý±ÈÕÕ

¼ÓÈë±ÈÕÕ
¶àͨµÀµçÔ´ÖÎÀíPMIC ϵͳ¼¯³É
±ÈÕÕ²ÎÊý
{{ goods }}
¶àͨµÀµçÔ´ÖÎÀíPMIC ϵͳ¼¯³É
{{ item.attr_name }} {{ vo }}
¡¾ÍøÕ¾µØÍ¼¡¿¡¾sitemap¡¿