½ðʨ¹ó±ö»á

¿ª¹ØµçÔ´ ¿ª¹ØµçÔ´

DC-DC ½µÑ¹×ª»»Æ÷

Step-down DCDC converter
SCT2821QFQCR Ô¤Ðû²¼ÐÂÆ·
4.4V-80V ¿íÊäÈë¡¢2A¡¢¸ßЧÂÊͬ²½½µÑ¹DC-DCת»»Æ÷
¼ÓÈ빺Îï³µ
SCT2821QFQCR
  • ²úÆ·ÏÈÈÝ
  • ÊÖÒÕ×ÊÁÏ
  • ²ÎÊý±ÈÕÕ

²úÆ·ÌØÕ÷

ÌØÕ÷£º

• ÇÐºÏÆû³µÓ¦Óñê×¼
• Í¨¹ýAEC-Q100ÈÏÖ¤£¬£¬£¬£¬£¬£¬Ïêϸָ±êÈçÏ£º
   Æ÷¼þÎÂ¶ÈÆ·¼¶1£ºÇéÐÎÊÂÇéζȹæÄ£ -40°C ÖÁ 125°C
• ¿íÊäÈëµçѹ¹æÄ££º4.4V-80V
• Ò»Á¬Êä³öµçÁ÷£º2A
• ·´Ïì²Î¿¼µçѹ£¨25°C£©£º1V±1%
• ¼¯³É MOSFET£¬£¬£¬£¬£¬£¬µ¼Í¨µç×è 270mΩ / 120mΩ
• µÍ¹Ø¶ÏµçÁ÷£º0.6μA
• µÍ¾²Ì¬µçÁ÷£º36μA
• ÇáÔØÊ±¾ß±¸Âö³åÌøÔ¾Ä£Ê½
• ¿Éµ÷¿ª¹ØÆµÂÊ£º200kHz ÖÁ 1.5MHz
• Ö§³ÖÍⲿʱÖÓͬ²½
• ÄÚ²¿ÈíÆô¶¯Ê±¼ä£º3.5ms
• µçÔ´Í£µ±Ö¸Ê¾
• ¿ÉÑ¡Ëæ»úÀ©Æµ¹¦Ð§ÒÔ½µµÍµç´Å×ÌÈÅ
• ¾ß±¸µÍѹ²î¼°×îСµ¼Í¨Ê±¼ä¹¦Ð§
• ¿É±à³ÌÊäÈëÇ·Ñ¹Ëø¶¨±£»£»£»£»£»¤ãÐÖµ¼°³ÙÖ͵ÄϸÃÜʹÄÜãÐÖµ
• Ö§³ÖԤƫÖÃÊä³öµçѹÆô¶¯
• ¹ýѹ¼°¹ýα£»£»£»£»£»¤
• ·â×°£ºFCTQFN2.5*3-11L


ÐÎò£º

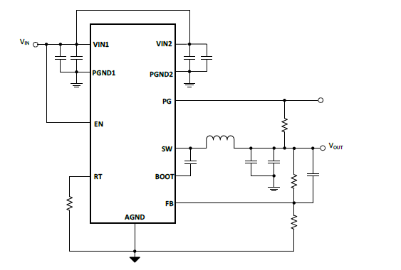
SCT2821Q ÊÇÒ»¿î¿íÊäÈëµçѹͬ²½½µÑ¹×ª»»Æ÷£¬£¬£¬£¬£¬£¬ÊäÈë¹æÄ£4.4VÖÁ80V£¬£¬£¬£¬£¬£¬¿ÉÌṩ2AÒ»Á¬Êä³öµçÁ÷¡£¡£¡£¡£¡£Ëü¼¯³ÉÁ˵¼Í¨µç×è»®·ÖΪ270mΩµÄ¸ß²àMOSFETºÍ120mΩµÄµÍ²àMOSFET¡£¡£¡£¡£¡£¸ÃÆ÷¼þ½ÓÄÉ·åÖµµçÁ÷ģʽ¿ØÖÆ£¬£¬£¬£¬£¬£¬Ö§³ÖÂö³åÌøÔ¾µ÷ÖÆÄ£Ê½£¬£¬£¬£¬£¬£¬Æäµä·¶µÍ¾²Ì¬µçÁ÷Ϊ36μA£¬£¬£¬£¬£¬£¬ÓÐÖúÓÚת»»Æ÷ÔÚÇáÔØ»ò´ý»úÌõ¼þÏÂʵÏÖ¸ßЧÂÊ¡£¡£¡£¡£¡£

SCT2821Q¾ß±¸3.5msµÄÄÚ²¿ÈíÆô¶¯Ê±¼ä£¬£¬£¬£¬£¬£¬¿É×èÖ¹Æô¶¯Ê±´ú±¬·¢´óµÄÀËÓ¿µçÁ÷ºÍÊä³öµçѹ¹ý³å¡£¡£¡£¡£¡£Æä¿ª¹ØÆµÂÊ¿ÉÔÚ200kHzÖÁ1.5MHz¹æÄ£ÄÚµ÷Àí¡£¡£¡£¡£¡£±ðµÄ£¬£¬£¬£¬£¬£¬¸ÃÆ÷¼þ¼¯³ÉÁËLDO¹¦Ð§ºÍ×îСµ¼Í¨Ê±¼ä¹¦Ð§£¬£¬£¬£¬£¬£¬Òò´Ë¿ÉÔÚ¿í¹æÄ£Õ¼¿Õ±ÈÏÂÖ§³ÖÕý³£ÊÂÇé¡£¡£¡£¡£¡£

SCT2821QÊÇÒ»¿îµç´Å×ÌÈÅÓѺõĽµÑ¹×ª»»Æ÷£¬£¬£¬£¬£¬£¬½ÓÄÉÁËÓÅ»¯µÄÉè¼ÆÒÔ½µµÍEMI¡£¡£¡£¡£¡£ÆäƵÂÊÀ©Õ¹ÆµÆ×ÌØÕ÷ͨ¹ý½ÓÄɱ8%¶¶Æµ¿ç¶ÈµÄÎ±Ëæ»úƵÂÊÌø±äÀ´½µµÍ´«µ¼EMI¡£¡£¡£¡£¡£

¸ÃÆ÷¼þÌṩÖðÖÜÆÚµçÁ÷ÏÞÖÆºÍ´òàÃʽ¹ýÁ÷±£»£»£»£»£»¤¡¢Èȹضϱ£»£»£»£»£»¤¡¢Êä³öµçѹ¹ýѹ±£»£»£»£»£»¤¼°ÊäÈëµçѹǷѹ±£»£»£»£»£»¤¡£¡£¡£¡£¡£²úÆ·½ÓÄÉFCTQFN2.5*3-11L·â×°¡£¡£¡£¡£¡£


Ó¦Óãº

• 48VÆû³µµçԴϵͳ
• µ×ÅÌϵͳ
• ¶¯Á¦×ܳÉ
• ÆäËûÆû³µÓ¦ÓÃ

·â×°ÐÅÏ¢

SCT2821QFQCR
+ -

ÊÖÒÕ×ÊÁÏ

ÎÊÌâ ʱ¼ä ÏÂÔØ
SCT2821Q Datasheet Rev 0.8 2026-01-28 ÏÂÔØ

²ÎÊý±ÈÕÕ

¼ÓÈë±ÈÕÕ
80V DC-DC½µÑ¹×ª»»Æ÷ DC-DC ½µÑ¹×ª»»Æ÷
±ÈÕÕ²ÎÊý
{{ goods }}
80V DC-DC½µÑ¹×ª»»Æ÷ DC-DC ½µÑ¹×ª»»Æ÷
{{ item.attr_name }} {{ vo }}
¡¾ÍøÕ¾µØÍ¼¡¿¡¾sitemap¡¿