½ðʨ¹ó±ö»á

¿ª¹ØµçÔ´ ¿ª¹ØµçÔ´

DC-DC ½µÑ¹×ª»»Æ÷

Step-down DCDC converter
SCT2821FQCR Ô¤Ðû²¼ÐÂÆ·
4.4V-80V ¿íÊäÈë¡¢2A¡¢¸ßЧÂÊͬ²½½µÑ¹ DC-DC ת»»Æ÷
¼ÓÈ빺Îï³µ
SCT2821FQCR
  • ²úÆ·ÏÈÈÝ
  • ÊÖÒÕ×ÊÁÏ
  • ²ÎÊý±ÈÕÕ

²úÆ·ÌØÕ÷

ÌØÕ÷£º

• ¿íÊäÈëµçѹ¹æÄ££º4.4V-80V
• Ò»Á¬Êä³öµçÁ÷£º2A
• ·´Ïì²Î¿¼µçѹ£¨25°C£©£º1V±1%
• ¼¯³É MOSFET£¬£¬£¬£¬µ¼Í¨µç×è 270mΩ / 120mΩ
• µÍ¹Ø¶ÏµçÁ÷£º0.6μA
• µÍ¾²Ì¬µçÁ÷£º36μA
• ÇáÔØÏÂÖ§³ÖÂö³åÌøÔ¾Ä£Ê½
• ¿Éµ÷ƵÂʹæÄ££º200kHz ÖÁ 1.5MHz
• Ö§³ÖÍⲿʱÖÓͬ²½
• ÄÚ²¿ÈíÆô¶¯Ê±¼ä£º3.5ms
• µçÔ´Í£µ±Ö¸Ê¾µÆ
• ¿ÉÑ¡Ëæ»úÀ©Æµ¹¦Ð§ÒÔ½µµÍµç´Å×ÌÈÅ
• Ö§³ÖµÍѹ²îÓë×îСµ¼Í¨Ê±¼ä¹¦Ð§
• ¸ß¾«¶ÈʹÄÜãÐÖµ£¬£¬£¬£¬¿Éµ÷ÀíÊäÈëÇ·Ñ¹Ëø¶¨±£»£»£»£»£»¤ãÐÖµÓë³ÙÖ͵çѹ
• Ö§³ÖԤƫÖÃÊä³öµçѹÆô¶¯
• ¹ýѹÓë¹ýα£»£»£»£»£»¤
• ·â×°ÐÎʽ£ºFCTQFN2.5*3-11L


ÐÎò£º

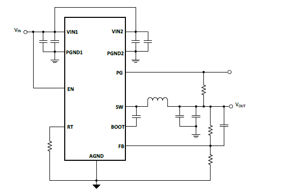
SCT2821ÊÇÒ»¿î¿íÊäÈëµçѹͬ²½½µÑ¹×ª»»Æ÷£¬£¬£¬£¬ÊäÈë¹æÄ£4.4VÖÁ80V£¬£¬£¬£¬¿ÉÌṩ2AÒ»Á¬Êä³öµçÁ÷¡£¡£¡£¡£ËüÄÚ²¿¼¯³ÉÁ˵¼Í¨µç×è»®·ÖΪ270mΩµÄ¸ß²àMOSFETÓë120mΩµÄµÍ²àMOSFET¡£¡£¡£¡£¸Ã²úÆ·½ÓÄÉ·åÖµµçÁ÷ģʽ¿ØÖÆ£¬£¬£¬£¬Ö§³Ö¾ßÓе䷶36μAµÍ¾²Ì¬µçÁ÷µÄÂö³åÌøÔ¾µ÷ÖÆ£¬£¬£¬£¬ÓÐÖúÓÚÔÚÇáÔØ»ò´ý»úÌõ¼þÏÂʵÏÖ¸ßЧÂÊÔËÐС£¡£¡£¡£

SCT2821¾ß±¸3.5msÄÚ²¿ÈíÆô¶¯Ê±¼ä£¬£¬£¬£¬¿ÉÓÐÓÃÒÖÖÆÆô¶¯Ê±µÄÀËÓ¿µçÁ÷ºÍÊä³öµçѹ¹ý³å¡£¡£¡£¡ £¿£¿£¿ª¹ØÆµÂÊ¿ÉÔÚ200kHzÖÁ1.5MHz¹æÄ£ÄÚµ÷Àí¡£¡£¡£¡£Í¬Ê±£¬£¬£¬£¬¸ÃÆ÷¼þ¼¯³ÉµÍѹ²îÏßÐÔÎÈѹ¹¦Ð§¼°×îСµ¼Í¨Ê±¼ä¿ØÖƹ¦Ð§£¬£¬£¬£¬¿ÉÔÚ¿íÕ¼¿Õ±È¹æÄ£ÄÚ¼á³ÖÎȹÌÊÂÇé¡£¡£¡£¡£

ΪʵÏÖÓÅÒìµÄµç´Å¼æÈÝÐÔ£¬£¬£¬£¬SCT2821ÔÚÉè¼ÆÉ϶Եç´Å×ÌÈÅÒÖÖÆ¾ÙÐÐÁËÓÅ»¯¡£¡£¡£¡£Æä½ÓÄɵįµÂÊÀ©ÆµÊÖÒÕͨ¹ý±8%µÄ¿ª¹ØÆµÂÊËæ»ú²ü¶¶£¬£¬£¬£¬ÓÐÓýµµÍ´«µ¼µç´Å×ÌÈÅ¡£¡£¡£¡£

¸ÃÆ÷¼þÌṩÖðÖÜÆÚµçÁ÷ÏÞÖÆºÍ´òàÃʽ¹ýÁ÷±£»£»£»£»£»¤¡¢Èȹضϱ£»£»£»£»£»¤¡¢Êä³ö¹ýѹ±£»£»£»£»£»¤¼°ÊäÈëǷѹ±£»£»£»£»£»¤¡£¡£¡£¡£²úÆ·½ÓÄÉFCTQFN2.5*3-11L·â×°¡£¡£¡£¡£


Ó¦Óãº

  • ¹¤ÒµÔËÊä×°±¸

  • ÎÞÏß»ù´¡ÉèÊ©ÓëÍøÂç×°±¸

  • ¹¤³§×Ô¶¯»¯Óë¿ØÖÆÏµÍ³

  • µç¶¯×ÔÐгµÓëµç¶¯»¬°å³µ

·â×°ÐÅÏ¢

SCT2821FQCR
+ -

ÊÖÒÕ×ÊÁÏ

ÎÊÌâ ʱ¼ä ÏÂÔØ
SCT2821 Datasheet Rev 0.8 2026-01-28 ÏÂÔØ

²ÎÊý±ÈÕÕ

¼ÓÈë±ÈÕÕ
80V DC-DC½µÑ¹×ª»»Æ÷ DC-DC ½µÑ¹×ª»»Æ÷
±ÈÕÕ²ÎÊý
{{ goods }}
80V DC-DC½µÑ¹×ª»»Æ÷ DC-DC ½µÑ¹×ª»»Æ÷
{{ item.attr_name }} {{ vo }}
¡¾ÍøÕ¾µØÍ¼¡¿¡¾sitemap¡¿