½ðʨ¹ó±ö»á

¿ª¹ØµçÔ´ ¿ª¹ØµçÔ´

DC-DC ½µÑ¹×ª»»Æ÷

Step-down DCDC converter
SCT2810STER Ô¤Ðû²¼ÐÂÆ·
4.4V-80V ¿íÊäÈë¡¢1A¡¢¸ßЧÂÊͬ²½½µÑ¹DC-DCת»»Æ÷
¼ÓÈ빺Îï³µ
SCT2810STER
  • ²úÆ·ÏÈÈÝ
  • ÊÖÒÕ×ÊÁÏ
  • ²ÎÊý±ÈÕÕ

²úÆ·ÌØÕ÷

ÌØÕ÷£º

• ¿íÊäÈëµçѹ¹æÄ££º4.4V-80V
• Ò»Á¬Êä³öµçÁ÷£º1A
• ·´Ïì»ù×¼µçѹ£¨25¡æ£©£º1V±1%
• ¼¯³ÉMOSFET£¬£¬£¬£¬µ¼Í¨µç×è 320mΩ / 160mΩ
• µÍ¹Ø¶ÏµçÁ÷£º0.6μA
• µÍ¾²Ì¬µçÁ÷£º42μA
• ÇáÔØÂö³åÌøÔ¾Ä£Ê½
• ¿Éµ÷¿ª¹ØÆµÂÊ£º200kHz ÖÁ 2.2MHz
• ÍⲿʱÖÓͬ²½¹¦Ð§
• ÄÚ²¿ÈíÆô¶¯Ê±¼ä£º3ms
• µçÔ´Í£µ±Ö¸Ê¾ÐźÅ
• ¿ÉÑ¡Ëæ»úÀ©Æµ¹¦Ð§ÒÔ½µµÍµç´Å×ÌÈÅ
• µÍѹ²î¹¦Ð§Óë×îСµ¼Í¨Ê±¼ä¹¦Ð§
• Ï¸ÃÜʹÄÜãÐÖµ£¬£¬£¬£¬¿Éµ÷ÀíÊäÈëÇ·Ñ¹Ëø¶¨±£»£»£»£» £»¤ãÐÖµ¼°³ÙÖÍ
• Ö§³ÖԤƫÖÃÊä³öÆô¶¯
• ¹ýѹÓë¹ýα£»£»£»£» £»¤
• ·â×°ÐÎʽ£ºESOP-8L


ÐÎò£º

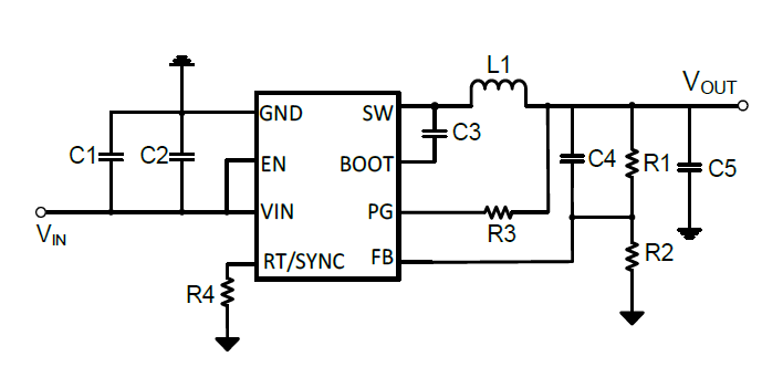
SCT2810 ÊÇÒ»¿î¿íÊäÈëµçѹͬ²½½µÑ¹×ª»»Æ÷£¬£¬£¬£¬ÊäÈë¹æÄ£ 4.4V ÖÁ 80V£¬£¬£¬£¬¿ÉÌṩ 1A Ò»Á¬Êä³öµçÁ÷¡£¡£¡£¡£¡£ÆäÄÚ²¿¼¯³Éµ¼Í¨µç×è»®·ÖΪ 320mΩ µÄ¸ß²à MOSFET Óë 160mΩ µÄµÍ²à MOSFET¡£¡£¡£¡£¡£¸ÃÆ÷¼þ½ÓÄÉ ·åÖµµçÁ÷ģʽ¿ØÖÆ£¬£¬£¬£¬²¢Ö§³Ö¾ß±¸µä·¶ 42μA µÍ¾²Ì¬µçÁ÷µÄÂö³åÌøÔ¾µ÷ÖÆÄ£Ê½£¬£¬£¬£¬ÓÐÖúÓÚÔÚÇáÔØ»ò´ý»úÌõ¼þÏÂʵÏÖ¸ßЧÂÊÔËÐС£¡£¡£¡£¡£

SCT2810 ¾ß±¸ 3ms ÄÚ²¿ÈíÆô¶¯Ê±¼ä£¬£¬£¬£¬¿ÉÓÐÓÃÒÖÖÆÆô¶¯Ê±µÄÀËÓ¿µçÁ÷ÓëÊä³öµçѹ¹ý³å¡£¡£¡£¡£¡£Æä¿ª¹ØÆµÂÊ¿ÉÔÚ 200kHz ÖÁ 2.2MHz ¹æÄ£ÄÚµ÷Àí¡£¡£¡£¡£¡£¸ÃÆ÷¼þͬʱ¼¯³É LDO ¹¦Ð§ Óë×îСµ¼Í¨Ê±¼ä¿ØÖƹ¦Ð§£¬£¬£¬£¬¿ÉÔÚ¿í¹æÄ£Õ¼¿Õ±Èϼá³ÖÕý³£ÊÂÇé¡£¡£¡£¡£¡£

SCT2810 ÔÚÉè¼ÆÉÏÕë¶Ôµç´Å×ÌÈžÙÐÐÓÅ»¯£¬£¬£¬£¬ÊÇÒ»¿î¾ßÓÐÓÅÒìµç´Å¼æÈÝÐԵĽµÑ¹×ª»»Æ÷¡£¡£¡£¡£¡£Æä½ÓÄɵįµÂÊÀ©ÆµÊÖÒÕ£¬£¬£¬£¬Í¨¹ý ±8% µÄ¿ª¹ØÆµÂÊËæ»ú²ü¶¶£¬£¬£¬£¬ÓÐÓýµµÍ´«µ¼µç´Å×ÌÈÅ¡£¡£¡£¡£¡£

¸ÃÆ÷¼þÌṩ ÖðÖÜÆÚµçÁ÷ÏÞÖÆ Óë´òàÃʽ¹ýÁ÷±£»£»£»£» £»¤¡¢Èȹضϱ£»£»£»£» £»¤¡¢Êä³ö¹ýѹ±£»£»£»£» £»¤ ÒÔ¼°ÊäÈëǷѹ±£»£»£»£» £»¤¡£¡£¡£¡£¡£²úÆ·½ÓÄÉ ESOP-8L ·â×°¡£¡£¡£¡£¡£



Ó¦Óãº

  • ¹¤ÒµÔËÊä×°±¸

  • ÎÞÏß»ù´¡ÉèÊ©ÓëÍøÂç×°±¸

  • ¹¤³§×Ô¶¯»¯Óë¿ØÖÆÏµÍ³

  • µç¶¯×ÔÐгµÓëµç¶¯»¬°å³µ

·â×°ÐÅÏ¢

SCT2810STER
+ -

ÊÖÒÕ×ÊÁÏ

ÎÊÌâ ʱ¼ä ÏÂÔØ
SCT2810 Datasheet Rev 0.8 2026-01-28 ÏÂÔØ

²ÎÊý±ÈÕÕ

¼ÓÈë±ÈÕÕ
80V DC-DC½µÑ¹×ª»»Æ÷ DC-DC ½µÑ¹×ª»»Æ÷
±ÈÕÕ²ÎÊý
{{ goods }}
80V DC-DC½µÑ¹×ª»»Æ÷ DC-DC ½µÑ¹×ª»»Æ÷
{{ item.attr_name }} {{ vo }}
¡¾ÍøÕ¾µØÍ¼¡¿¡¾sitemap¡¿