½ðʨ¹ó±ö»á

¿ª¹ØµçÔ´ ¿ª¹ØµçÔ´

DC-DC ½µÑ¹×ª»»Æ÷

Step-down DCDC converter
SCT2434DQFPAR Ô¤Ðû²¼ÐÂÆ·
3.6V-36V ¿íÊäÈëµçѹ¡¢3A ¸ßЧÂÊͬ²½½µÑ¹ DC-DC ת»»Æ÷
¼ÓÈ빺Îï³µ
SCT2434DQFPAR
  • ²úÆ·ÏÈÈÝ
  • ÊÖÒÕ×ÊÁÏ
  • ²ÎÊý±ÈÕÕ

²úÆ·ÌØÕ÷

ÌØÕ÷£º

• Í¨¹ýAEC-Q100ÈÏÖ¤£¬£¬£¬Ïêϸָ±êÈçÏ£º

  • Æ÷¼þÎÂ¶ÈÆ·¼¶1£ºÇéÐÎÊÂÇéζȹæÄ£ -40°C ÖÁ 125°C

  • Æ÷¼þÈËÌåÄ£×Ó¾²µç·ÅµçÆ·¼¶£ºH2

  • Æ÷¼þ³äµçÆ÷¼þÄ£×Ó¾²µç·ÅµçÆ·¼¶£ºC3B

• ¿íÊäÈëµçѹ¹æÄ££º3.6V-36V

• ×î¸ßÒ»Á¬Êä³öµçÁ÷£º3A

• ·´Ïì²Î¿¼µçѹ£º0.8V

• ¼¯ÀÖ³ÉÂÊMOSFET£º¸ß²à 60mΩ£¬£¬£¬µÍ²à 36mΩ

• Âö³åÌøÔ¾Ä£Ê½£¬£¬£¬Ë¯Ãßģʽ¾²Ì¬µçÁ÷ 30μA

• ×îСµ¼Í¨Ê±¼ä£º60ns

• ÄÚ²¿ÈíÆô¶¯Ê±¼ä£º4ms

• ¿Éµ÷¿ª¹ØÆµÂÊ£º200kHz-2.2MHz

• ÆµÂÊÀ©Æµµ÷ÖÆ¹¦Ð§£¬£¬£¬ÓÃÓÚ½µµÍµç´Å×ÌÈÅ

• Ï¸ÃÜʹÄÜãÐÖµ£¬£¬£¬¿Éµ÷ÀíÊäÈëÇ·Ñ¹Ëø¶¨± £»£»£»£»¤ãÐÖµ¼°³ÙÖÍ

• ²¢ÁªÊäÈë·¾¶Éè¼Æ£¬£¬£¬ÒÔ½µµÍ¿ªÊàŦµãÕñÁå

• µÍѹ²îģʽÔËÐÐ

• ¹ýѹÓë¹ýα £»£»£»£»¤

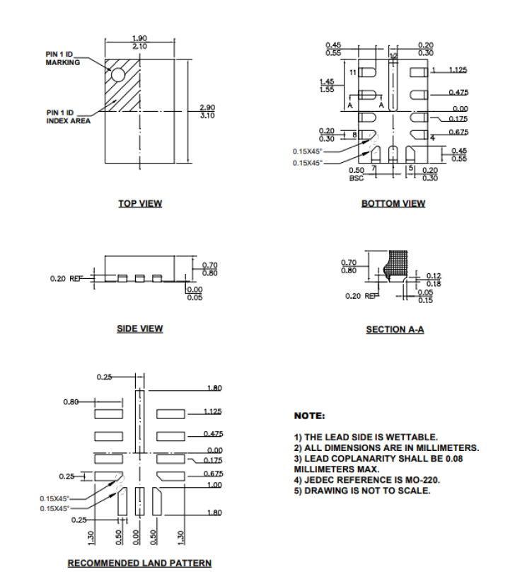
• ·â×°£º2mm×3mm QFN-12L


ÐÎò£º

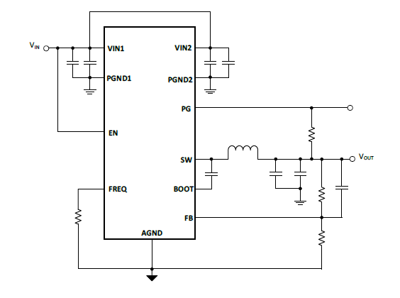
SCT2434DQ ÊÇÒ»¿î¿íÊäÈëµçѹͬ²½½µÑ¹×ª»»Æ÷£¬£¬£¬ÊäÈë¹æÄ£ 3.6V ÖÁ 36V£¬£¬£¬¿ÉÌṩ¸ß´ï 3A µÄÒ»Á¬Êä³öµçÁ÷¡£ ¡£¡£Ëü¼¯³ÉÁ˵¼Í¨µç×è»®·ÖΪ 60mΩ µÄ¸ß²à MOSFET ºÍ 36mΩ µÄµÍ²à MOSFET¡£ ¡£¡£¸ÃÆ÷¼þ½ÓÄÉ ·åÖµµçÁ÷ģʽ¿ØÖÆ£¬£¬£¬²¢Ö§³Ö¾ßÓе䷶ 30μA µÍ¾²Ì¬µçÁ÷µÄÂö³åÌøÔ¾µ÷ÖÆ¹¦Ð§£¬£¬£¬ÓÐÖúÓÚÔÚÇáÔØ»ò´ý»úÌõ¼þÏÂʵÏÖ¸ßЧÂÊ¡£ ¡£¡£

SCT2434DQ ¾ß±¸ 4ms µÄÄÚ²¿ÈíÆô¶¯Ê±¼ä£¬£¬£¬¿ÉÓÐÓÃÒÖÖÆÆô¶¯Ê±µÄÀËÓ¿µçÁ÷ºÍÊä³öµçѹ¹ý³å¡£ ¡£¡£Æä¿ª¹ØÆµÂÊ¿Éͨ¹ýÍⲿµç×èÔÚ 200kHz ÖÁ 2.1MHz ¹æÄ£ÄÚÉ趨¡£ ¡£¡£ÒÀ¸½Æä¸ß²à MOSFET µÄ×îСµ¼Í¨Ê±¼ä½öΪ 60ns£¬£¬£¬SCT2434DQ Äܹ»ÊµÏÖ´Ó¸ßÊäÈëµçѹµ½µÍÊä³öµçѹµÄ¸ßЧ¹¦ÂÊת»»¡£ ¡£¡£

SCT2434DQ ÊÇÒ»¿î¶Ôµç´Å×ÌÈÅÓѺõĽµÑ¹×ª»»Æ÷£¬£¬£¬½ÓÄÉÓÅ»¯Éè¼ÆÒÔ½µµÍ EMI¡£ ¡£¡£ÆäƵÂÊÀ©ÆµÊÖÒÕÌṩ ±10% µÄ¿ª¹ØÆµÂʶ¶Æµ¿ç¶È£¬£¬£¬µ÷ÖÆÆµÂÊΪ¿ª¹ØÆµÂʵĠ1/512£¬£¬£¬¿ÉÓÐÓýµµÍ´«µ¼µç´Å×ÌÈÅ¡£ ¡£¡£

¸ÃÆ÷¼þÌṩ ÖðÖÜÆÚµçÁ÷ÏÞÖÆ Óë ´òàÃʽ¹ýÁ÷± £»£»£»£»¤¡¢Èȹضϱ £»£»£»£»¤¡¢Êä³ö¹ýѹ± £»£»£»£»¤ ÒÔ¼° ÊäÈëǷѹ± £»£»£»£»¤¡£ ¡£¡£²úÆ·½ÓÄÉ 2mm×3mm QFN-12L ·â×°£¬£¬£¬²¢¾ßÓвàÃæ¿Éº¸ÐÔÉè¼Æ¡£ ¡£¡£



Ó¦Óãº

  • Æû³µÐÅÏ¢ÓéÀÖϵͳÓë¸ß¼¶¼ÝÊ»¸¨Öúϵͳ£¨ADAS£©
  • USB Type-C ¹©µçÓë³äµç
  • ¹¤ÒµÓëÒ½ÁÆÂþÑÜʽµçԴϵͳ

·â×°ÐÅÏ¢

SCT2434DQFPAR
+ -

ÊÖÒÕ×ÊÁÏ

ÎÊÌâ ʱ¼ä ÏÂÔØ
SCT2434DQ Datasheet Rev. 0.81 2026-01-28 ÏÂÔØ

²ÎÊý±ÈÕÕ

¼ÓÈë±ÈÕÕ
40V DC-DC½µÑ¹×ª»»Æ÷ DC-DC ½µÑ¹×ª»»Æ÷
±ÈÕÕ²ÎÊý
{{ goods }}
40V DC-DC½µÑ¹×ª»»Æ÷ DC-DC ½µÑ¹×ª»»Æ÷
{{ item.attr_name }} {{ vo }}
¡¾ÍøÕ¾µØÍ¼¡¿¡¾sitemap¡¿