½ðʨ¹ó±ö»á

¿ª¹ØµçÔ´ ¿ª¹ØµçÔ´

DC-DC ½µÑ¹×ª»»Æ÷

Step-down DCDC converter
SCT2280FPAR ÕýÔÚ¹©»õ
18V Vin£¬£¬£¬£¬8A£¬£¬£¬£¬¸ßЧÂÊͬ²½½µÑ¹DCDCת»»Æ÷
¼ÓÈ빺Îï³µ
SCT2280FPAR
  • ²úÆ·ÏÈÈÝ
  • ÊÖÒÕ×ÊÁÏ
  • ²ÎÊý±ÈÕÕ

²úÆ·ÌØÕ÷

ÌØÕ÷£º
 
  • ¿íÊäÈëµçѹ¹æÄ££º4.5V-18V
  • Êä³öµçѹ¹æÄ££º0.6-7V
  • 8AÒ»Á¬Êä³öµçÁ÷
  • ¼¯³É25mΩ/12mΩµ¼Í¨µç×èµÄ¸ß²à/µÍ²à¹¦ÂÊMOSFETs
  • Àο¿1mSÈíÆô¶¯Ê±¼ä
  • ¿ÉÑ¡400kHz£¬£¬£¬£¬800kHzºÍ1.2MHzµÄ¿ª¹ØÆµÂÊ
  • ¿ÉÑ¡PFM,USMºÍFCCMµÄÊÂÇéģʽ
  • ÖðÖÜÆÚµçÁ÷ÏÞÖÆ
  • Êä³ö¹ýѹ±£»£»£»£»£»£»¤
  • ¹ýα£»£»£»£»£»£»¤
  • 2mmx3mmµÄQFN-12L ·â×°
 
ÐÎò£º
 
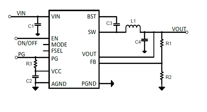
SCT2280ÊÇÒ»¿î¸ßЧͬ²½½µÑ¹DC-DCת»»Æ÷£¬£¬£¬£¬ÊäÈëµçѹ¹æÄ£Îª4.5V-18V£¬£¬£¬£¬Êä³öµçѹ¿Éµ÷ÖÁ0.6V¡£¡£ÌṩÁ˽ÚÔ¼Ãæ»ýµÄ2mmx3mmµÄQFN·â×°£¬£¬£¬£¬¿ÉÌṩһÁ¬8AµÄÊä³öµçÁ÷¡£¡£¸ÃÆ÷¼þÍêÈ«¼¯³ÉÁ×Æß±ßºÍµÍ±ß¹¦ÂÊMOSFET£¬£¬£¬£¬µ¼Í¨µç×èΪ25m?/12mΩ£¬£¬£¬£¬ÒÔ×î´óÏ޶ȵØïÔÌ­´«µ¼ÏûºÄ¡£¡£
SCT2280½ÓÄɺ㶨µ¼Í¨Ê±¼ä£¨COT£©¿ØÖÆ£¬£¬£¬£¬¾ßÓпìËÙ˲̬ÏìÓ¦ºÍ»·Â·Îȹ̵ÄÓŵã¡£¡£ÊÂÇ鯵ÂÊ400KHz¡¢800KHzºÍ1.2MHz¿ÉÑ¡£¡£¬£¬£¬£¬ÒÔÓÅ»¯Â˲¨Æ÷³ß´çºÍÊä³öµçÑ¹ÎÆ²¨¡£¡£¸Ã²úÆ·ÄÚÖÃ1mSµÄÀο¿ÈíÆô¶¯Ê±¼ä£¬£¬£¬£¬ÒÔ±ÜÃâÊä³öµçѹбÆÂÆô¶¯Ê±´úµÄÀËÓ¿µçÁ÷¡£¡£¾ßÓÐPG¹¦Ð§£¬£¬£¬£¬Åú×¢Êä³öµçѹÊÇ·ñÔÚ»®¶¨¹æÄ£ÄÚ¡£¡£SCT2280¾ßÓÐMODEÒý½ÅÑ¡ÔñÂö³åƵÂʵ÷ÖÆÄ£Ê½£¨PFM£©ÊµÏÖÇáÔØ½ÚÄÜ£¬£¬£¬£¬Ñ¡Ôñ³¬Éù²¨Ä£Ê½£¨USM£©¿ÉÒÔÔÚÇáÔØ»ò¿ÕÔØÌõ¼þϽ«ÊÂÇ鯵Âʼá³ÖÔÚÉùƵÒÔÉÏ¡£¡£
ÌṩÖÜÈ«±£»£»£»£»£»£»¤£¬£¬£¬£¬°üÀ¨¹ýÁ÷±£»£»£»£»£»£»¤¡¢Ç·Ñ¹±£»£»£»£»£»£»¤ºÍ¹ýα£»£»£»£»£»£»¤¡£¡£
¸Ãת»»Æ÷½öÐèÉÙÁ¿µÄÍⲿ×é¼þ£¬£¬£¬£¬²¢½ÓÄÉQFN-12£¨2mmx3mm£©·â×°¡£¡£
 
 
Ó¦Óãº
 
  • ¸ß¶ËÊý×ÖµçÊÓ
  • »ú¶¥ºÐ¡¢XDSLµ÷ÖÆ½âµ÷Æ÷¡¢Ð¡ÎÒ˽¼ÒÊÓÆµÂ¼Ïñ»ú
  • ЧÀÍÆ÷¡¢ÔÆÅÌËã¡¢´æ´¢
  • µçÐźÍÍøÂ硢СÐÍ·äÎÑ»ùÕ¾¡¢¸ºÔص㣨POL£©
  • IPC¡¢¹¤³§×Ô¶¯»¯¡¢PLC¡¢²âÊÔÕÉÁ¿

·â×°ÐÅÏ¢

SCT2280FPAR
+ -

ÊÖÒÕ×ÊÁÏ

ÎÊÌâ ʱ¼ä ÏÂÔØ
EV2280-B-04A User's Guide Rev1.0 2024-10-24 ÏÂÔØ
SCT2280FPAR-¿É¿¿ÐÔ±¨¸æ011228 R1.0 2024-11-04 µÇ¼ÏÂÔØ
SCT2280 DataSheet Rev 1.6 2024-12-12 ÏÂÔØ

²ÎÊý±ÈÕÕ

¼ÓÈë±ÈÕÕ
20V DC-DC½µÑ¹×ª»»Æ÷ DC-DC ½µÑ¹×ª»»Æ÷
±ÈÕÕ²ÎÊý
{{ goods }}
20V DC-DC½µÑ¹×ª»»Æ÷ DC-DC ½µÑ¹×ª»»Æ÷
{{ item.attr_name }} {{ vo }}
¡¾ÍøÕ¾µØÍ¼¡¿¡¾sitemap¡¿