½ðʨ¹ó±ö»á

¿ª¹ØµçÔ´ ¿ª¹ØµçÔ´

DC-DC ½µÑ¹×ª»»Æ÷

Step-down DCDC converter
SCT2260AFPAR ÕýÔÚ¹©»õ
18V Vin£¬ £¬£¬6A£¬ £¬£¬¸ßЧÂÊͬ²½½µÑ¹DCDCת»»Æ÷
¼ÓÈ빺Îï³µ
SCT2260AFPAR
  • ²úÆ·ÏÈÈÝ
  • ÊÖÒÕ×ÊÁÏ
  • ²ÎÊý±ÈÕÕ

²úÆ·ÌØÕ÷

ÌØÕ÷£º
 
  • ¿íÊäÈëµçѹ¹æÄ££º4.5V-18V
  • Êä³öµçѹ¹æÄ££º0.6-7V
  • 6AÒ»Á¬Êä³öµçÁ÷
  • ¼¯³É25mΩ/12mΩµ¼Í¨µç×èµÄ¸ß±ß/µÍ±ß¹¦ÂÊMOSFETs
  • Àο¿1mSÈíÆô¶¯Ê±¼ä
  • ¿ÉÑ¡400kHz£¬ £¬£¬800kHzºÍ1.2MHzµÄ¿ª¹ØÆµÂÊ
  • ¿ÉÑ¡PFM,USMºÍFCCMµÄÊÂÇéģʽ
  • ÖðÖÜÆÚµçÁ÷ÏÞÖÆ
  • Êä³ö¹ýѹ±£»£»£»£»£» £»¤
  • ¹ýα£»£»£»£»£» £»¤
  • 2mmx3mmµÄQFN-12L ·â×°
 
ÐÎò£º
 
SCT2260AÊÇÒ»¿î¸ßЧͬ²½½µÑ¹DC-DCת»»Æ÷£¬ £¬£¬ÊäÈëµçѹ¹æÄ£Îª4.5V-18V£¬ £¬£¬Êä³öµçѹ¿Éµ÷ÖÁ0.6V¡£¡£¡£¡£¡£ ¡£ÌṩÁ˽ÚÔ¼Ãæ»ýµÄ2mmx3mmµÄQFN·â×°£¬ £¬£¬¿ÉÌṩһÁ¬6AµÄÊä³öµçÁ÷¡£¡£¡£¡£¡£ ¡£¸ÃÆ÷¼þ¼¯³ÉÁ×Æß±ßºÍµÍ±ß¹¦ÂÊMOSFET£¬ £¬£¬µ¼Í¨µç×èΪ25m?/12mΩ£¬ £¬£¬ÒÔ×î´óÏ޶ȵØïÔÌ­´«µ¼ÏûºÄ¡£¡£¡£¡£¡£ ¡£
SCT2260A½ÓÄɺ㶨µ¼Í¨Ê±¼ä£¨COT£©¿ØÖÆ£¬ £¬£¬¾ßÓпìËÙ˲̬ÏìÓ¦ºÍ»·Â·Îȹ̵ÄÓŵã¡£¡£¡£¡£¡£ ¡£ÊÂÇ鯵ÂÊ400KHz¡¢800KHzºÍ1.2MHz¿ÉÑ¡£¡£¡£¡£¡£ ¡£¬ £¬£¬ÒÔÓÅ»¯Â˲¨Æ÷³ß´çºÍÊä³öµçÑ¹ÎÆ²¨¡£¡£¡£¡£¡£ ¡£¸Ã²úÆ·ÄÚÖÃ1mSµÄÀο¿ÈíÆô¶¯Ê±¼ä£¬ £¬£¬ÒÔ±ÜÃâÊä³öµçѹбÆÂÆô¶¯Ê±´úµÄÀËÓ¿µçÁ÷¡£¡£¡£¡£¡£ ¡£¾ßÓÐPG¹¦Ð§£¬ £¬£¬Åú×¢Êä³öµçѹÊÇ·ñÔÚ»®¶¨¹æÄ£ÄÚ¡£¡£¡£¡£¡£ ¡£SCT2260A¾ßÓÐMODEÒý½Å£¬ £¬£¬Ñ¡ÔñÂö³åƵÂʵ÷ÖÆÄ£Ê½£¨PFM£©ÊµÏÖÇáÔØ½ÚÄÜ£¬ £¬£¬Ñ¡Ôñ³¬Éù²¨Ä£Ê½£¨USM£©¿ÉÒÔÔÚÇáÔØ»ò¿ÕÔØÌõ¼þϽ«ÊÂÇ鯵Âʼá³ÖÔÚÉùƵÒÔÉÏ¡£¡£¡£¡£¡£ ¡£
ÌṩÖÜÈ«±£»£»£»£»£» £»¤£¬ £¬£¬°üÀ¨¹ýÁ÷±£»£»£»£»£» £»¤¡¢Ç·Ñ¹±£»£»£»£»£» £»¤ºÍ¹ýα£»£»£»£»£» £»¤¡£¡£¡£¡£¡£ ¡£
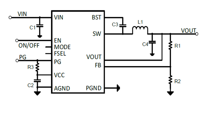
¸Ãת»»Æ÷½öÐèÉÙÁ¿µÄÍⲿ×é¼þ£¬ £¬£¬²¢½ÓÄÉQFN-12£¨2mmx3mm£©·â×°¡£¡£¡£¡£¡£ ¡£
 
 
Ó¦Óãº
 
  • ¸ß¶ËÊý×ÖµçÊÓ
  • »ú¶¥ºÐ¡¢XDSLµ÷ÖÆ½âµ÷Æ÷¡¢Ð¡ÎÒ˽¼ÒÊÓÆµÂ¼Ïñ»ú
  • ЧÀÍÆ÷¡¢ÔÆÅÌËã¡¢´æ´¢
  • µçÐźÍÍøÂ硢СÐÍ·äÎÑ»ùÕ¾¡¢¸ºÔص㣨POL£©
  • IPC¡¢¹¤³§×Ô¶¯»¯¡¢PLC¡¢²âÊÔÕÉÁ¿

·â×°ÐÅÏ¢

SCT2260AFPAR
+ -

²ÎÊý±ÈÕÕ

¼ÓÈë±ÈÕÕ
20V DC-DC½µÑ¹×ª»»Æ÷ DC-DC ½µÑ¹×ª»»Æ÷
±ÈÕÕ²ÎÊý
{{ goods }}
20V DC-DC½µÑ¹×ª»»Æ÷ DC-DC ½µÑ¹×ª»»Æ÷
{{ item.attr_name }} {{ vo }}
¡¾ÍøÕ¾µØÍ¼¡¿¡¾sitemap¡¿