½ðʨ¹ó±ö»á

ϵͳ¼¯³É ϵͳ¼¯³É
SCT61440S-0002FDAR Ô¤Ðû²¼ÐÂÆ·
36VÊäÈëËÄͨµÀµçÔ´ÖÎÀíоƬ£¨PMIC£©ÓÃÓÚÇå¾²Ó¦ÓÃ
¼ÓÈ빺Îï³µ
SCT61440S-0002FDAR
  • ²úÆ·ÏÈÈÝ
  • ²ÎÊý±ÈÕÕ

²úÆ·ÌØÕ÷

ÌØÕ÷£º
• ͨ¹ýÆû³µÓ¦ÓÃÈÏÖ¤
• ÇкÏAEC-Q100ÈÏÖ¤±ê×¼£¨ÈÏ֤Ч¹ûÈçÏ£©:
¡¡- Æ÷¼þÎÂ¶ÈÆ·¼¶1£¨-40¡æÖÁ+125¡æ£©
• ¿íÊäÈëµçѹ¹æÄ££º3.5V-36V
• 1·ͬ²½¸ßѹ½µÑ¹×ª»»Æ÷ VOUT1:
¡¡- ×î¸ß3AÒ»Á¬Êä³öµçÁ÷
¡¡- 3.3VÀο¿Êä³öµçѹ
• ˫·ͬ²½µÍѹ½µÑ¹×ª»»Æ÷ VOUT2/VOUT3:
¡¡- ×î¸ß2AÒ»Á¬Êä³öµçÁ÷
¡¡- Êä³öµçѹ¹æÄ£0.8VÖÁ2.35V£¨50mV²½½ø£©
• 1·ͬ²½µÍѹÉýѹת»»Æ÷ VOUT4:
¡¡- ×î¸ß500mAÒ»Á¬Êä³öµçÁ÷
¡¡- 5VÀο¿Êä³öµçѹ
• ±1.5%·´Ïì²Î¿¼µçѹ¾«¶È
• Àο¿2.2MHz¿ª¹ØÆµÂÊ£¨¼¯³ÉƵÂʲü¶¶ÒÖÖÆEMI£©
• ¿ÉÑ¡Ç¿ÖÆÒ»Á¬µ¼Í¨Ä£Ê½(FCCM)/Âö³åƵÂʵ÷ÖÆ(PFM)
• ¿É±à³ÌµçԴʱÐòÆ÷£¨VOUT2/VOUT3/VOUT4£©
• RESETBϵͳÖÎÀíÊä³ö
• Íⲿµçѹ¼à¿Ø
• ʱÐòÆ÷Êä³ö
• ÍⲿʱÖÓͬ²½
• dzÒ×/ÖÊÁ¿°ü¹ÜÐÍ¿´ÃŹ·
• ¼¯³É±£» £»£»¤¹¦Ð§:
¡¡- ´òàÃʽ¹ýÁ÷±£» £»£»¤
¡¡- Êä³ö¹ýѹ/Ƿѹ±£» £»£»¤
¡¡- ¿Éµ÷ÊäÈëµçÑ¹Ç·Ñ¹Ëø¶¨
¡¡- Èȹضϱ£» £»£»¤
• ¹¦Ð§Çå¾²ÌØÕ÷:
¡¡- ÇкÏISO26262¿ª·¢Á÷³Ì
¡¡- Ó²¼þÍêÕûÐÔ×î¸ßÖ§³ÖASIL-Bϵͳ
¡¡- TÜVÈÏÖ¤ASIL-BÆ÷¼þ
¡¡- ÄÚ½¨×Ô²âÊÔ(BIST)
• ×î¸ß1MHz I²C½Ó¿Ú£¨¿ÉÑ¡Êý¾Ý°ü¼ì´íPEC£©
• ·â×°ÐÎʽ£ºQFN-24 (4mm*4mm)

ÐÎò£º

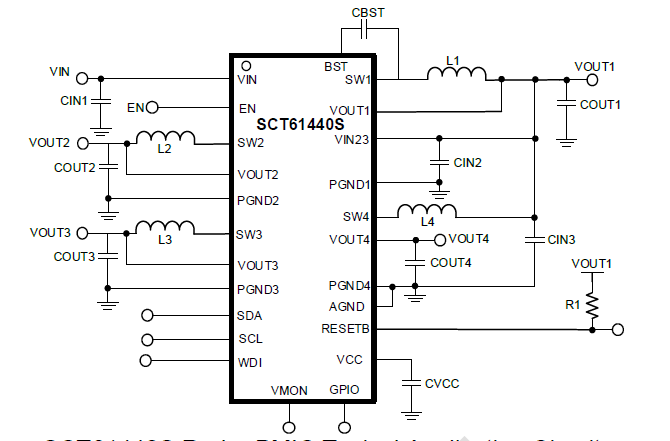
SCT61440SÒ»¿î¿íÊäÈëµçÔ´ÖÎÀíоƬ(PMIC) £¬£¬¾ß±¸ËÄͨµÀÊä³ö £¬£¬×¨ÓÃÓÚÆû³µºÍ¹¤ÒµÀ×´ïÓ¦ÓÃÖеÄϵͳ¼¶Ð¾Æ¬(SoC)¹©µç¡£¡£¡£

½¹µãµçÔ´¼Ü¹¹
• ¼¯³É 1·3A¸ßѹ½µÑ¹×ª»»Æ÷(HV Buck)
• Ë«Â·2AµÍѹ½µÑ¹×ª»»Æ÷(LV Buck)£¨²ÎÊýÍêȫһÖ£©
• 1·500mAµÍѹÉýѹת»»Æ÷(LV Boost)

¼à¿ØÓë±£» £»£»¤»úÖÆ£º
• ¸÷ͨµÀÊä³öÒ»Á¬¼à²â £¬£¬¼ì²âµ½¹ýѹ/Ƿѹ¹ÊÕϼ´½øÈ븴λ(RESET)״̬
• ËùÓÐÊä³öµçѹԤ±à³ÌÉ趨 £¬£¬Ê¡È¥Íⲿ·´Ïì·Öѹµç×è £¬£¬×îС»¯ÏµÍ³¼Æ»®

¿ª¹ØÆµÂÊÉèÖãº
• ¸ßѹ½µÑ¹×ª»»Æ÷£º¿ÉÑ¡2.2MHz/400kHz
• µÍѹ½µÑ¹/Éýѹת»»Æ÷£ºÀο¿2.2MHz
• ¼¯³ÉƵÂÊÀ©Æµ(FSS)ÊÖÒÕ£º

  • ¿ª¹ØÆµÂÊÓëµ÷ÖÆÆµÂʵĿɱà³Ì²ü¶¶¹æÄ£

  • ÏÔÖø½µµÍ´«µ¼EMI

¿´ÃŹ·ÏµÍ³£º
• ¼¯³ÉdzÒ׿´ÃŹ·Ä£Ê½ÓëÖÊÁ¿°ü¹ÜÐÍ¿´ÃŹ·Ä£Ê½(QA Watchdog)
• רÓÃWDIÒý½ÅÎüÊÕMCU´¥·¢Âö³å
• ¿É±à³Ì¿´ÃŹ·´°¿ÚÊÊÅä¶àÑù»¯Ó¦Óó¡¾°
• RESETBÊä³ö¿É×÷ΪMCUʱÐò¿ØÖÆÆ÷ £¬£¬±ÜÃâÆ÷¼þ¹ÊÕÏÓ°Ïì

±£» £»£»¤ÌØÕ÷£º
• ÈÈ¹Ø¶Ï • ¶Ì·±£» £»£»¤ • ¹ýѹ±£» £»£»¤
• ͨ¹ýI²C½ûÓÃËùÓÐÊä³öʱ £¬£¬¾²Ì¬µçÁ÷½µÖÁ0.85mA

¹¦Ð§Çå¾²Õï¶Ï£º
• ÄÚ½¨×Ô²âÊÔ(BIST) Õï¶ÏÄÚ²¿Ä£Äâ/Êý×Öµç·
• Éϵç½×¶Î¼ì²âËùÓÐÒªº¦½ÏÁ¿Æ÷¼°Êý¾Ý

·â×°ÐÎʽ:
QFN-24 (4mm*4mm)



Ó¦Óãº

• ADAS
• 77GHz Radar
• Safety MCU

·â×°ÐÅÏ¢

SCT61440S-0002FDAR
+ -

ÊÖÒÕ×ÊÁÏ

²ÎÊý±ÈÕÕ

¼ÓÈë±ÈÕÕ
¶àͨµÀµçÔ´ÖÎÀíPMIC ϵͳ¼¯³É
±ÈÕÕ²ÎÊý
{{ goods }}
¶àͨµÀµçÔ´ÖÎÀíPMIC ϵͳ¼¯³É
{{ item.attr_name }} {{ vo }}
¡¾ÍøÕ¾µØÍ¼¡¿¡¾sitemap¡¿