½ðʨ¹ó±ö»á

¿ª¹ØµçÔ´ ¿ª¹ØµçÔ´

DC-DC ½µÑ¹×ª»»Æ÷

Step-down DCDC converter
SCT2231TVAR ÕýÔÚ¹©»õ
17V Vin,3Aͬ²½½µÑ¹DCDCת»»Æ÷
¼ÓÈ빺Îï³µ
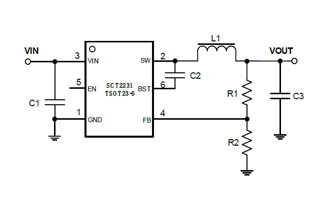
SCT2231TVAR
  • ²úÆ·ÏÈÈÝ
  • ÊÖÒÕ×ÊÁÏ
  • ²ÎÊý±ÈÕÕ

²úÆ·ÌØÕ÷

ÌØÕ÷£º
 
  • ¿íÊäÈëµçѹ£º4.2V-17V
  • ¼¯³É75mΩ/45mΩFµÄMOSFET Ò»Á¬3AµÄ¿íÊä³öµçÁ÷
  • µçѹ¹æÄ££º0.8V-7V
  • ¾²Ì¬µçÁ÷150uA
  • ÖðÖÜÆÚµçÁ÷ÏÞÖÆ
  • ÄÚ²¿2msÈíÆô¶¯ÏÞÖÆÀËÓ¿µçÁ÷
  • Àο¿750kHz¿ª¹ØÆµÂÊ
  • ÊäÈëÇ·Ñ¹Ëø¶¨
  • Ç¿ÖÆPWMģʽ
  • ¹ýα£»£» £» £»£»£»¤
  • SOT563ºÍTSOT23-6·â×°
 
ÐÎò£º
 
SCT2231ÊÇÒ»¿îÍêÈ«¼¯³ÉµÄ¸ßЧͬ²½½µÑ¹DCDCת»»Æ÷£¬£¬Äܹ»Ìṩ3AµçÁ÷¡£¡£¡£¡£¡£ÕâЩÆ÷¼þÔÚ4.2VÖÁ17VµÄ¿íÊäÈëµçѹ¹æÄ£ÄÚÊÂÇ飬£¬²¢¼¯³ÉÁׯ߱߹¦ÂÊMOSFETºÍµÍ±ß¹¦ÂÊMOSFET£¬£¬Í¬Ê±¾ßÓкÜÊǵ͵ÄRdson£¬£¬ÒÔ×î´óÏ޶ȵØïÔÌ­µ¼Í¨ÏûºÄ¡£¡£¡£¡£¡£
¿ª¹ØÆµÂÊΪ750kHz£¬£¬ÊµÏÖÊä³öµçѹµÍÎÆ²¨µÄͬʱ¿ÉÑ¡ÍⲿС³ß´çµÄµç¸ÐºÍÊä³öµçÈÝ¡£¡£¡£¡£¡£SCT2231½ÓÄÉ×Ô˳Ӧºã¶¨µ¼Í¨Ê±¼ä¿ØÖƼܹ¹£¬£¬ÊµÏÖ½µÑ¹Ó¦ÓõĿìËÙ¸ºÔØË²Ì¬ÏìÓ¦¡£¡£¡£¡£¡£
SCT2231ÔÚÇ¿ÖÆÂö³åµ÷¿íģʽÏÂÔËÐУ¬£¬ÔÚÇáÔØÔËÐÐʱ´ú¼á³ÖСÊä³öµçÑ¹ÎÆ²¨¡£¡£¡£¡£¡£
SCT2231°üÀ¨ÖÜÈ«µÄ±£»£» £» £»£»£»¤¹¦Ð§£¬£¬Èç¹ýÁ÷±£»£» £» £»£»£»¤¡¢Êä³öǷѹ±£»£» £» £»£»£»¤¡¢ÊäÈëÇ·Ñ¹Ëø¶¨ºÍ¹ýα£»£» £» £»£»£»¤¡£¡£¡£¡£¡£
SCT2231½öÐèÉÙÁ¿µÄÍⲿ×é¼þ£¬£¬²¢½ÓÄÉСÐ͵ÄSOT563ºÍTSOT23-6·â×°¡£¡£¡£¡£¡£
 
 
Ó¦Óãº
 
  • ƽ°åÊý×ÖµçÊÓºÍÏÔʾÆ÷
  • ¼à¿Ø
  • »ú¶¥ºÐ
  • ÍøÂçϵͳ
  • ÏûºÄÀàµç×Ó²úÆ·
  • Ò»Ñùƽ³£ÓÃ;

·â×°ÐÅÏ¢

SCT2231TVAR
+ -

²ÎÊý±ÈÕÕ

¼ÓÈë±ÈÕÕ
20V DC-DC½µÑ¹×ª»»Æ÷ DC-DC ½µÑ¹×ª»»Æ÷
±ÈÕÕ²ÎÊý
{{ goods }}
20V DC-DC½µÑ¹×ª»»Æ÷ DC-DC ½µÑ¹×ª»»Æ÷
{{ item.attr_name }} {{ vo }}
¡¾ÍøÕ¾µØÍ¼¡¿¡¾sitemap¡¿