½ðʨ¹ó±ö»á

¿ª¹ØµçÔ´ ¿ª¹ØµçÔ´

DC-DC ½µÑ¹×ª»»Æ÷

Step-down DCDC converter
SCT2632BSTER ÕýÔÚ¹©»õ
4.3V-60V Vin, 3.5A, ¿Éµ÷ƵÂʵĸßЧÂʽµÑ¹DCDCת»»Æ÷
¼ÓÈ빺Îï³µ
SCT2632BSTER
  • ²úÆ·ÏÈÈÝ
  • ÊÖÒÕ×ÊÁÏ
  • ²ÎÊý±ÈÕÕ

²úÆ·ÌØÕ÷

ÌØÕ÷£º
 
  • ¿íÊäÈëµçѹ¹æÄ££º4.3V-60V
  • 3.5AÒ»Á¬Êä³öµçÁ÷
  • 0.8V·´Ïì²Î¿¼µçѹ
  • ¼¯³É130mΩ¸ß²à¹¦ÂÊMOSFET
  • ³¬µÍ¾²Ì¬µçÁ÷£º30uA
  • ¹Ø¶ÏµçÁ÷£º1uA
  • ·åÖµµçÁ÷¿ØÖÆÄ£Ê½
  • ÇáÔØPSMÊÂÇéģʽ
  • 100ns×îСµ¼Í¨Ê±¼ä
  • ¿Éµ÷ÀíÈíÆô¶¯Ê±¼ä
  • ¶¶Æµ£¨FSS£©¹¦Ð§ÓÅ»¯EMI
  • ¿Éµ÷¿ª¹ØÆµÂʺÍÍⲿʱÖÓÐźÅͬ²½£º100kHz-2.2MHz
  • Æô¶¯Ê±´úƵÂÊÏßÐÔÉý¸ß
  • ¿Éµ÷ÀíµÄÊäÈëÇ·Ñ¹Ëø¶¨ãÐÖµ¼°ÑÓ³Ù
  • Êä³öԤƫÖÿÝÔïÆô¶¯
  • ½ÓÄÉ´òàÃģʽµÄ¹ýÁ÷±£»£»¤
  • ¹ýѹ±£»£»¤ºÍ¹ýα£»£»¤
  • ½ÓÄÉESOP-8 ·â×°
 
ÐÎò£º
 
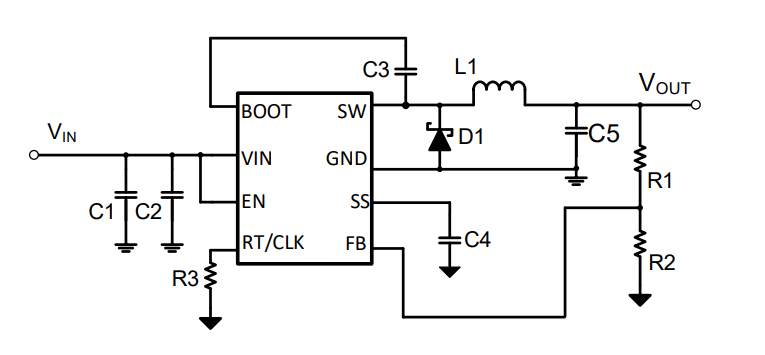
SCT2632BÊÇÒ»¿î3.5A½µÑ¹×ª»»Æ÷£¬£¬ £¬¾ßÓÐ4.3VÖÁ60VµÄ¿íÊäÈëµçѹ¹æÄ££¬£¬ £¬¼¯³ÉÁË130m?¸ß²àMOSFET¡£¡£¡£¡£¡£SCT2632B½ÓÄÉ·åÖµµçÁ÷ģʽ¿ØÖÆ£¬£¬ £¬Ö§³ÖPSMÊÂÇéģʽ£¬£¬ £¬ÕâÓÐÖúÓÚת»»Æ÷ÔÚÇáÔØ»ò´ý»úÌõ¼þÏÂʵÏÖ¸ßЧÂÊ¡£¡£¡£¡£¡£
¿ª¹ØÆµÂʿɴÓ100kHzÉèÖõ½2.2MHz£¬£¬ £¬ÒÔÓÅ»¯µçԴЧÂÊ»òÍⲿ×é¼þµÄ³ß´ç¡£¡£¡£¡£¡£ÆµÂÊÓÐÁ½ÖÖÉèÖÃģʽ£¬£¬ £¬µç×èÉèÖÃÆµÂÊģʽºÍʱÖÓͬ²½Ä£Ê½¡£¡£¡£¡£¡£SCT2632BÔÊÐí´Ó¸ßÊäÈëµçѹµ½µÍÊä³öµçѹµÄ¹¦ÂÊת»»£¬£¬ £¬¸ß²àMOSFETµÄ×îСµ¼Í¨Ê±¼äΪ100ns¡£¡£¡£¡£¡£SCT2632BÊÇÒ»¿îµç´Å×ÌÈÅ£¨EMI£©ÓѺÃÐͽµÑ¹×ª»»Æ÷£¬£¬ £¬½ÓÄÉÓÅ»¯Éè¼ÆÒÔ½µµÍEMI¡£¡£¡£¡£¡£SCT2632B¾ßÓпª¹ØÆµÂʱ6%²ü¶¶¹æÄ£ºÍ1/512²ü¶¶ÖÜÆÚµÄ¶¶ÆµFSS¹¦Ð§£¬£¬ £¬ÒÔ´ËÀ´ïÔÌ­EMI¡£¡£¡£¡£¡£
¸Ã×°ÖÃÌṩ¿Éµ÷ÀíµÄÈíÆô¶¯Ê±¼ä£¬£¬ £¬ÒÔ±ÜÃâÆô¶¯Ê±´úµÄÀËÓ¿µçÁ÷¡£¡£¡£¡£¡£SCT2632BÖ§³ÖԤƫÖÃÊä³öµÄ¿ÝÔïÆô¶¯¡£¡£¡£¡£¡£
SCT2632BÌṩÖðÖÜÆÚµçÁ÷ÏÞÖÆ¡¢´òàÃģʽµÄ¹ýµçÁ÷±£»£»¤¡¢¹ýα£»£»¤¡¢Êä³ö¹ýѹ±£»£»¤ºÍÊäÈëǷѹ±£»£»¤¡£¡£¡£¡£¡£¸ÃÆ÷¼þ½ÓÄÉESOP-8·â×°¡£¡£¡£¡£¡£
 
Ó¦Óãº
 
  • 12V¡¢24V¡¢48V¹¤ÒµºÍµçÐŵçԴϵͳ
  • ¹¤Òµ×Ô¶¯»¯ºÍµç»ú¿ØÖÆ
  • ³µÁ¾Åä¼þ

·â×°ÐÅÏ¢

SCT2632BSTER
+ -

²ÎÊý±ÈÕÕ

¼ÓÈë±ÈÕÕ
60V DC-DC½µÑ¹×ª»»Æ÷ DC-DC ½µÑ¹×ª»»Æ÷
±ÈÕÕ²ÎÊý
{{ goods }}
60V DC-DC½µÑ¹×ª»»Æ÷ DC-DC ½µÑ¹×ª»»Æ÷
{{ item.attr_name }} {{ vo }}
¡¾ÍøÕ¾µØÍ¼¡¿¡¾sitemap¡¿