½ðʨ¹ó±ö»á

¿ª¹ØµçÔ´ ¿ª¹ØµçÔ´

DC-DC ½µÑ¹×ª»»Æ÷

Step-down DCDC converter
SCT2464FNAR ÕýÔÚ¹©»õ
3.5V-36V Vin, 6A, ¸ßЧÂÊͬ²½½µÑ¹DCDCת»»Æ÷
¼ÓÈ빺Îï³µ
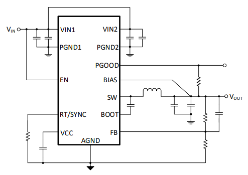
SCT2464FNAR
  • ²úÆ·ÏÈÈÝ
  • ÊÖÒÕ×ÊÁÏ
  • ²ÎÊý±ÈÕÕ

²úÆ·ÌØÕ÷

ÌØÕ÷£º
 
  • ¿íÊäÈëµçѹ¹æÄ££º3.5V-36V
  • Ò»Á¬Êä³öµçÁ÷6A 
  • 1V±1.5%·´Ïì²Î¿¼µçѹ
  • ¼¯³É30mΩ¸ß²à¹¦ÂÊMOSFETºÍ18mΩµÍ²à¹¦ÂÊMOSFET
  • VBIASÅþÁ¬µ½5VµÄ¸¨ÖúµçԴʱ¾²Ì¬µçÁ÷Ϊ13uA
  • 60ns×îСµ¼Í¨Ê±¼ä
  • 4msÄÚ²¿ÈíÆô¶¯Ê±¼ä
  • ¿Éµ÷¿ª¹ØÆµÂÊ200kHz-1.8MHz
  • ÍⲿʱÖÓÐźÅͬ²½
  • ¶¶Æµ£¨FSS£©¹¦Ð§ÓÃÓÚEMIÓÅ»¯
  • ÍⲿµçѹƫÖù¦Ð§ÓÃÀ´Ìá¸ßЧÂÊ
  • ¿Éµ÷ÀíµÄÊäÈëÇ·Ñ¹Ëø¶¨ãÐÖµ¼°ÑÓ³Ù
  • ²¢ÐÐÊäÈë·¾¶£¬£¬£¬£¬×î´óÏÞ¶ÈïÔÌ­¿ªÊàŦµãÕñÁå
  • µÍѹ²îģʽ
  • ¹ýѹºÍ¹ýα£»£»£»£»£»£»¤
  • ½ÓÄÉ3.5mm*4mm QFN-14L·â×°
 
ÐÎò£º
 
SCT2464ÊÇ6Aͬ²½½µÑ¹×ª»»Æ÷£¬£¬£¬£¬¾ßÓÐ3.5VÖÁ36VµÄ¿íÊäÈëµçѹ¹æÄ££¬£¬£¬£¬¼¯³ÉÁË30m?¸ß²àMOSFETºÍ18m?µÍ²àMOSFET¡£¡£¡£¡£SCT2464½ÓÄÉ·åÖµµçÁ÷ģʽ¿ØÖÆ£¬£¬£¬£¬ÇáÔØPSMÊÂÇéģʽ£¬£¬£¬£¬¾ßÓе䷶µÄ13uA£¨VBIAS=5V£©µÍ¾²Ì¬µçÁ÷£¬£¬£¬£¬ÓÐÖúÓÚת»»Æ÷ÔÚÇáÔØ»ò´ý»úÌõ¼þÏÂʵÏÖ¸ßЧÂÊ¡£¡£¡£¡£
SCT2464¾ßÓÐ200kHzÖÁ1.8MHzµÄ¿Éµ÷¿ª¹ØÆµÂÊ£¬£¬£¬£¬Ê¹ÓÃÍⲿµç×èÆ÷£¬£¬£¬£¬¿ÉÎÞаÓÅ»¯Ð§ÂÊ»òÍⲿ×é¼þ³ß´ç¡£¡£¡£¡£¸Ãת»»Æ÷Ö§³Ö200kHzÖÁ1.8MHzƵÂʵÄÍⲿʱÖÓͬ²½¡£¡£¡£¡£SCT2464ÔÊÐí´Ó¸ßÊäÈëµçѹµ½µÍÊä³öµçѹµÄ¹¦ÂÊת»»£¬£¬£¬£¬¸ß²àMOSFETµÄ×îСµ¼Í¨Ê±¼äΪ60ns¡£¡£¡£¡£
SCT2464ÊÇÒ»¿îµç´Å×ÌÈÅ£¨EMI£©ÓѺÃÐͽµÑ¹×ª»»Æ÷£¬£¬£¬£¬½ÓÄÉÓÅ»¯Éè¼ÆÒÔ½µµÍEMI¡£¡£¡£¡£SCT2464µÄÌØµãÊǶ¶ÆµFSS¹¦Ð§£¬£¬£¬£¬¿ª¹ØÆµÂʵIJü¶¶¹æÄ£Îª±6%£¬£¬£¬£¬²ü¶¶ÖÜÆÚΪ¿ª¹ØÆµÂʵÄ1/512£¬£¬£¬£¬ÒÔ´ËÀ´ïÔÌ­EMI¡£¡£¡£¡£
SCT2464ÌṩÖðÖÜÆÚµçÁ÷ÏÞÖÆºÍ´òàùýµçÁ÷±£»£»£»£»£»£»¤¡¢¹ýα£»£»£»£»£»£»¤¡¢Êä³ö¹ýѹ±£»£»£»£»£»£»¤ºÍÊäÈëǷѹ±£»£»£»£»£»£»¤¡£¡£¡£¡£¸ÃÆ÷¼þ½ÓÄÉ3.5mm*4mm QFN-14L·â×°¡£¡£¡£¡£
 
 
Ó¦Óãº
 
  • Æû³µÐÅÏ¢ÓéÀÖºÍADAS
  • USB Type-C¹©µç£¬£¬£¬£¬USB³äµç
  • ¹¤ÒµºÍÒ½ÁÆÂþÑÜʽµçÔ´

·â×°ÐÅÏ¢

SCT2464FNAR
+ -

²ÎÊý±ÈÕÕ

¼ÓÈë±ÈÕÕ
40V DC-DC½µÑ¹×ª»»Æ÷ DC-DC ½µÑ¹×ª»»Æ÷
±ÈÕÕ²ÎÊý
{{ goods }}
40V DC-DC½µÑ¹×ª»»Æ÷ DC-DC ½µÑ¹×ª»»Æ÷
{{ item.attr_name }} {{ vo }}
¡¾ÍøÕ¾µØÍ¼¡¿¡¾sitemap¡¿