½ðʨ¹ó±ö»á

¿ª¹ØµçÔ´ ¿ª¹ØµçÔ´

DC-DC ½µÑ¹×ª»»Æ÷

Step-down DCDC converter
SCT2435STER ÕýÔÚ¹©»õ
3.8V-40V Vin, 3A, ¿Éµ÷ƵÂʵĸßЧÂÊͬ²½½µÑ¹DCDCת»»Æ÷
¼ÓÈ빺Îï³µ
SCT2435STER
  • ²úÆ·ÏÈÈÝ
  • ÊÖÒÕ×ÊÁÏ
  • ²ÎÊý±ÈÕÕ

²úÆ·ÌØÕ÷

ÌØÕ÷£º
 
  • ¿íÊäÈëµçѹ¹æÄ££º3.8V-40V
  • Ò»Á¬Êä³öµçÁ÷3.5A 
  • 0.8V±1%·´Ïì²Î¿¼µçѹ
  • ¼¯³É80mΩ¸ß²à¹¦ÂÊMOSFETºÍ50mΩµÍ²à¹¦ÂÊMOSFET
  • ÇáÔØPSMÊÂÇéģʽ
  • ÔÚ˯ÃßģʽϾ²Ì¬µçÁ÷25uA
  • 100ns×îСµ¼Í¨Ê±¼ä
  • 2msÄÚ²¿ÈíÆô¶¯Ê±¼ä
  • ¿Éµ÷¿ª¹ØÆµÂÊ100kHz-2.2MHz
  • ÍⲿʱÖÓÐźÅͬ²½
  • ¶¶Æµ£¨FSS£©¹¦Ð§ÓÃÓÚEMIÓÅ»¯
  • ¿Éµ÷ÀíµÄÊäÈëÇ·Ñ¹Ëø¶¨ãÐÖµ¼°ÑÓ³Ù
  • µÍѹ²îģʽ
  • ¿ÉÖ§³Ö¸ºÑ¹Êä³ö
  • ¹ýѹºÍ¹ýα£»£»£»¤
  • ½ÓÄÉESOP-8·â×°
 
 
ÐÎò£º
 
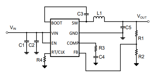
SCT2435ÊÇ3Aͬ²½½µÑ¹×ª»»Æ÷£¬£¬ £¬£¬£¬£¬¾ßÓдÓ3.8Vµ½40VµÄ¿íÊäÈëµçѹ¹æÄ££¬£¬ £¬£¬£¬£¬¼¯³ÉÁË160m?¸ßѹ²àMOSFETºÍ90m?µÍѹ²àMOSFET¡£¡£¡£¡£¡£¡£SCT2435½ÓÄÉ·åÖµµçÁ÷ģʽ¿ØÖÆ£¬£¬ £¬£¬£¬£¬ÇáÔØ½ÓÄÉPSMÊÂÇéģʽ£¬£¬ £¬£¬£¬£¬¾ßÓе䷶µÄ25uAµÍ¾²Ì¬µçÁ÷£¬£¬ £¬£¬£¬£¬ÓÐÖúÓÚת»»Æ÷ÔÚÇáÔØ»ò´ý»úÌõ¼þÏÂʵÏÖ¸ßЧÂÊ¡£¡£¡£¡£¡£¡£
SCT2435¾ßÓÐ100 kHzÖÁ2.2MHzµÄ¿Éµ÷¿ª¹ØÆµÂÊ£¬£¬ £¬£¬£¬£¬Ê¹ÓÃÍⲿµç×èÆ÷£¬£¬ £¬£¬£¬£¬¿ÉÎÞаÓÅ»¯Ð§ÂÊ»òÍⲿ×é¼þ³ß´ç¡£¡£¡£¡£¡£¡£¸Ãת»»Æ÷Ö§³Ö100kHzÖÁ2.2MHzƵÂʵÄÍⲿʱÖÓͬ²½¡£¡£¡£¡£¡£¡£SCT2435ÔÊÐí´Ó¸ßÊäÈëµçѹµ½µÍÊä³öµçѹµÄ¹¦ÂÊת»»£¬£¬ £¬£¬£¬£¬¸ß²àMOSFETµÄ×îСµ¼Í¨Ê±¼äΪ100ns¡£¡£¡£¡£¡£¡£ 
¸Ã×°±¸ÌṩÀο¿µÄ2msÈíÆô¶¯£¬£¬ £¬£¬£¬£¬ÒÔ±ÜÃâÆô¶¯Ê±´úµÄÀËÓ¿µçÁ÷¡£¡£¡£¡£¡£¡£SCT2435¾ßÓÐÍⲿ»·Â·Åâ³¥¹¦Ð§£¬£¬ £¬£¬£¬£¬¿ÉÎÞаÓÅ»¯»·Â·ÎȹÌÐÔ»ò»·Â·ÏìÓ¦¡£¡£¡£¡£¡£¡£
SCT2435ÌṩÖðÖÜÆÚµçÁ÷ÏÞÖÆºÍ´òàùýµçÁ÷±£»£»£»¤¡¢¹ýα£»£»£»¤¡¢Êä³ö¹ýѹ±£»£»£»¤ºÍÊäÈëǷѹ±£»£»£»¤¡£¡£¡£¡£¡£¡£¸Ã×°±¸½ÓÄÉESOP-8·â×°¡£¡£¡£¡£¡£¡£
 
 
Ó¦Óãº
 
  • µç³Ø×鹩µçϵͳ-ÎÞÏߵ綯¹¤¾ß¡¢ÎÞÏ߼ҵ硢ÎÞÈË»ú¡¢º½¿Õ½¨Ä£¡¢GPS×·×ÙÆ÷µÈ¡£¡£¡£¡£¡£¡£
  • µãÑÌÆ÷ÊÊÅäÆ÷¡¢³äµçÆ÷
  • Òº¾§ÏÔʾÆ÷
  • USB Type-C¹©µç£¬£¬ £¬£¬£¬£¬USB³äµç
  • ¹¤ÒµºÍÒ½ÁÆÂþÑÜʽµçÔ´
  • ¹âͨѶºÍÍøÂçϵͳ
  • Æû³µÏµÍ³

·â×°ÐÅÏ¢

SCT2435STER
+ -

ÊÖÒÕ×ÊÁÏ

ÎÊÌâ ʱ¼ä ÏÂÔØ
SCT2435 Datasheet Rev 1.1 2024-12-12 ÏÂÔØ

²ÎÊý±ÈÕÕ

¼ÓÈë±ÈÕÕ
40V DC-DC½µÑ¹×ª»»Æ÷ DC-DC ½µÑ¹×ª»»Æ÷
±ÈÕÕ²ÎÊý
{{ goods }}
40V DC-DC½µÑ¹×ª»»Æ÷ DC-DC ½µÑ¹×ª»»Æ÷
{{ item.attr_name }} {{ vo }}
¡¾ÍøÕ¾µØÍ¼¡¿¡¾sitemap¡¿