²úÆ·ÖÐÐÄ
SCT63240AÊÇÒ»¿î¸ß¶È¼¯³ÉµÄµçÔ´ÖÎÀíIC£¬£¬£¬£¬¿ÉʵÏÖ¸ßÐÔÄÜ£¬£¬£¬£¬¸ßЧÂʺ͸ßÐԼ۱ȵÄÎÞÏß¹¦ÂÊ´«Ê䣬£¬£¬£¬ÏµÍ³ÇкÏWPC±ê×¼¹æ¸ñ²¢Ö§³Ö¸ß´ï20WµÄ¹¦ÂÊ´«Ê䣬£¬£¬£¬ºÍÎÞÏßÓ¦ÓÃרÓÿØÖÆÆ÷»òͨÓÃMCU¿ØÖÆÆ÷ÅäºÏʹÓᣡ£¡£
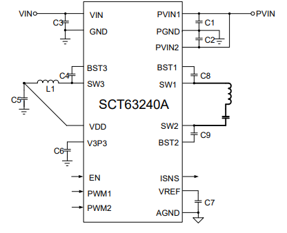
¸ÃÆ÷¼þ¼¯³ÉÁËÒ»¸ö 4 MOSFET ¹¦ÂÊÈ«ÇÅ¡¢Õ¤¼«Çý¶¯Æ÷¡¢5V ½µÑ¹DC/DC¡¢3.3V LDO¡¢2.5V»ù×¼µçѹԴºÍÊäÈëµçÁ÷¼ì²â£¬£¬£¬£¬¼æ¾ß¸ßЧÂʺÍÒ×ÓÃÐÔ¡£¡£¡£
רÓеÄÕ¤¼«Çý¶¯¼Æ»®ÓÅ»¯ÁËEMIÐÔÄÜ£¬£¬£¬£¬½ÚԼϵͳ±¾Ç®ºÍ¼ò»¯Éè¼Æ¡£¡£¡£×¨ÓÐ ±2% ¾«¶ÈµÄÎÞËðµçÁ÷¼ì²âµç·¼à¿ØÈ«ÇÅÊäÈëµçÁ÷£¬£¬£¬£¬Ö§³ÖÒìÎï¼ì²â¡£¡£¡£ÄÚÖà 5V½µÑ¹DC/DCת»»Æ÷ºÍ3.3VµÍѹ²îÎÈѹÆ÷ LDO ¿ÉΪ·¢ÉäÆ÷ºÍÍⲿµç·¹©µç¡£¡£¡£
SCT63240A¾ßÓÐÊäÈëÇ·Ñ¹Ëø¶¨ UVLO¡¢¹ýÁ÷±£»£»£»£»£»£»¤¡¢¶Ì·±£»£»£»£»£»£»¤ºÍ¹ýα£»£»£»£»£»£»¤¡£¡£¡£
SCT63240A½ÓÄɽô´ÕµÄ 3mm*4mm QFN·â×°¡£¡£¡£
| ÎÊÌâ | ʱ¼ä | ÏÂÔØ |
|---|---|---|
| SCT63240A Datasheet Rev 1.1 | 2024-12-16 |
|
| ±ÈÕÕ²ÎÊý |
{{ goods }}
|
ÎÞÏß³äµç·¢Éä¶Ë PMIC ϵͳ¼¯³É
|
|---|---|---|
| {{ item.attr_name }} | {{ vo }} |