½ðʨ¹ó±ö»á

¿ª¹ØµçÔ´ ¿ª¹ØµçÔ´

DC-DC ½µÑ¹×ª»»Æ÷

Step-down DCDC converter
SCT2A10STER ÕýÔÚ¹©»õ
4.5V-85V 0.6A ¸ßЧÂÊͬ²½¿Éµ÷ƵÂʵĽµÑ¹DCDCת»»Æ÷
¼ÓÈ빺Îï³µ
SCT2A10STER
  • ²úÆ·ÏÈÈÝ
  • ÊÖÒÕ×ÊÁÏ
  • ²ÎÊý±ÈÕÕ

²úÆ·ÌØÕ÷

ÌØÕ÷£º
 
  • ¿íÊäÈëµçѹ£º4.5V-85V
  • 0.6AÒ»Á¬Êä³öµçÁ÷
  • ¼¯³É750mΩ¸ß²àºÍ500mΩµÍ²à¹¦ÂÊMOSFET
  • PFMϵÄ100uA¾²Ì¬Ë¯ÃßµçÁ÷
  • 0.8V±1%·´Ïì²Î¿¼µçѹ
  • 4msÄÚ²¿ÈíÆô¶¯Ê±¼ä
  • ¿Éµ÷300kHz-800kHz¿ª¹ØÆµÂÊ
  • ¿Éµ÷ÀíµÄÊäÈëÇ·Ñ¹Ëø¶¨ãÐÖµ¼°ÑÓ³Ù
  • ÖðÖÜÆÚµçÁ÷ÏÞÖÆ
  • ¹ýѹ±£»£»£»£»£»£»¤
  • ¹ýα£»£»£»£»£»£»¤
  • ESOP-8·â×°
 
ÐÎò£º
 
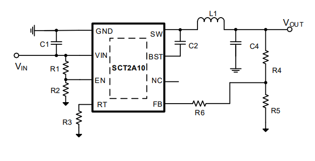
SCT2A10ÊÇ0.6Aͬ²½½µÑ¹×ª»»Æ÷£¬£¬¾ßÓÐ4.5VÖÁ85VµÄ¿íÊäÈëµçѹ£¬£¬¼¯³ÉÁË750m?¸ßѹ²àMOSFETºÍ500m?µÍѹ²àMOSFET¡£¡£¡£¡£SCT2A10½ÓÄɺ㶨µ¼Í¨Ê±¼ä£¨COT£©Ä£Ê½¿ØÖÆ£¬£¬Ö§³Ö¾ßÓе䷶100uAµÍ¾²Ì¬µçÁ÷µÄPFMģʽ£¬£¬ÓÐÖúÓÚת»»Æ÷ÔÚÇáÔØ»ò´ý»úÌõ¼þÏÂʵÏÖ¸ßЧÂÊ¡£¡£¡£¡£SCT2A10¾ßÓÐ300kHzÖÁ800kHzµÄ¿Éµ÷¿ª¹ØÆµÂÊ£¬£¬¿ÉÎÞаÓÅ»¯Ð§ÂÊ»òÍⲿ×é¼þ³ß´ç¡£¡£¡£¡£SCT2A10ÌṩÖðÖÜÆÚµçÁ÷ÏÞÖÆºÍ´òàùýµçÁ÷±£»£»£»£»£»£»¤¡¢¹ýα£»£»£»£»£»£»¤¡¢Êä³ö¹ýѹ±£»£»£»£»£»£»¤ºÍÊäÈëµçѹǷѹ±£»£»£»£»£»£»¤¡£¡£¡£¡£¸Ã×°±¸½ÓÄÉESOP-8·â×°¡£¡£¡£¡£
 
 
Ó¦Óãº
 
  •  µç×Ó¹¤¾ß 
  •  µç¶¯×ÔÐгµ¡¢Ì¤°å³µ 
  •  GPS Tracker 

·â×°ÐÅÏ¢

SCT2A10STER
+ -

ÊÖÒÕ×ÊÁÏ

ÎÊÌâ ʱ¼ä ÏÂÔØ
EV2A10-B-03A Users Guide Rev1.0 2024-10-24 ÏÂÔØ
SCT2A10 Datasheet Rev 1.4 2024-12-12 ÏÂÔØ

²ÎÊý±ÈÕÕ

¼ÓÈë±ÈÕÕ
100V DC-DC½µÑ¹×ª»»Æ÷ DC-DC ½µÑ¹×ª»»Æ÷
±ÈÕÕ²ÎÊý
{{ goods }}
100V DC-DC½µÑ¹×ª»»Æ÷ DC-DC ½µÑ¹×ª»»Æ÷
{{ item.attr_name }} {{ vo }}
¡¾ÍøÕ¾µØÍ¼¡¿¡¾sitemap¡¿