½ðʨ¹ó±ö»á

¹¦ÂÊ¿ØÖÆ ¹¦ÂÊ¿ØÖÆ
SCT52A40STDR ÕýÔÚ¹©»õ
120V,4A·åÖµµçÁ÷,¸ßƵ°ëÇÅÇý¶¯Æ÷
¼ÓÈ빺Îï³µ
SCT52A40STDR
  • ²úÆ·ÏÈÈÝ
  • ÊÖÒÕ×ÊÁÏ
  • ²ÎÊý±ÈÕÕ

²úÆ·ÌØÕ÷

ÌØÕ÷£º
 
  • ¿í¹©µç¹æÄ££º8V-24V
  • ¿ÉÇý¶¯¸ß²àºÍµÍ²àN¹µµÀMOSFET
  • ·åÖµÔ´µçÁ÷ºÍ¹àµçÁ÷£º4A
  • ×î´ó×Ô¾Ùµçѹ£º120V
  • ÄÚÖÃ×Ô¾Ù¶þ¼«¹Ü
  • ÊäÈë¼æÈÝTTLµçƽ¼°µÍÖÁ-10VµÄ¸ºÑ¹
  • ¾²Ì¬µçÁ÷£º252uA
  • ÊäÈë´«ÊäÑÓ³Ù£º45ns
  • ÑÓ³ÙÆ¥Åäʱ¼ä£º2ns
  • 7nsÉÏÉýʱ¼äºÍ4.5nsϽµÊ±¼ä£¨1000pF¸ºÔØ£©
  • ÊäÈëÏû¶¶Ê±¼ä£º15ns
  • ×îСÂö³å¿í¶È£º40ns
  • ¹©µçÇ·Ñ¹Ëø¶¨
  • ¿íÊÂÇéζȹæÄ££º-40°C~150ºC
  • Ö§³ÖSOP-8L, ESOP-8L, DFN-9L 3mm×3mm, DFN-10L 3mm×3mm¼°DFN-8L 4mm×4mmµÈ·â×°
 
ÐÎò£º
 
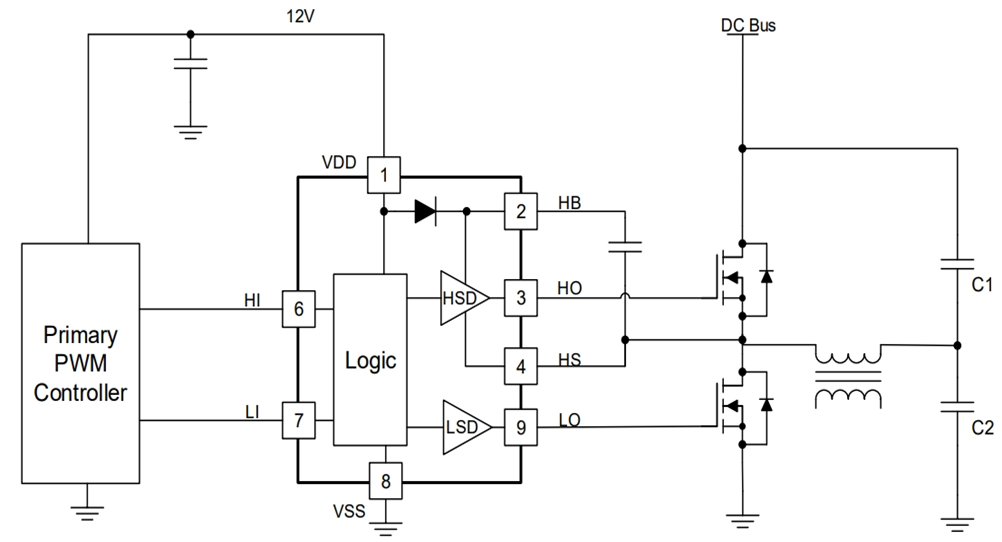
SCT52A40ÊÇÒ»¿î¿í¹©µç¹æÄ£µÄ¸ßƵդ¼«Çý¶¯Æ÷£¬£¬¿ÉÇý¶¯ÓÃÓÚ°ëÇÅ£¬£¬È«ÇÅ»ò½µÑ¹±ä»»Æ÷Öеĸ߲༰µÍ²àN¹µµÀMOSFET¡£¡£¡£¡£¡£¡£Æä¸ß´ï4AµÄ·åÖµÔ´µçÁ÷Óë¹àµçÁ÷Äܹ»Ìá¸ß¹¦Âʱ任Æ÷µÄת»»Ð§ÂÊ¡£¡£¡£¡£¡£¡£
SCT52A40¾ßÓпíÊäÈë³ÙÖÍ£¬£¬¼æÈÝTTLµçƽ£» £»£»£»Í¬Ê±¿ÉÔâÊܵÍÖÁ-10VµÄ¸ºÑ¹ÊäÈ룬£¬ÔöÇ¿ÁËÊäÈ뿹ÔëÐÔ¡£¡£¡£¡£¡£¡£ÆäHSÒý½Å¿ÉÔâÊܵÍÖÁ-18VµÄ¸ºÑ¹¼â·å£¬£¬¼«´óÌáÉýÁËÓ¦¶Ô¿ªÊàŦµãÔëÉùµÄÄÜÁ¦¼°Ó¦ÓõÄÎÞаÐÔ¡£¡£¡£¡£¡£¡£
SCT52A40ÓµÓеÍÖÁ40nsµÄ×îСÂö³å¿í¶È£¬£¬Ê¹µÃÆäºÜÊÇÊÊºÏ¸ßÆµ¹¦Âʱ任ӦÓᣡ£¡£¡£¡£¡£
SCT52A40Ö§³ÖSOP-8L, ESOP-8L, DFN-9L 3mm×3mm, DFN-10L 3mm×3mm¼°DFN-8L 4mm×4mmµÈ·â×°¡£¡£¡£¡£¡£¡£
 
Ó¦Óãº
 
  • µç¶¯¹¤¾ß
  • µç»úÇý¶¯
  • °ëÇźÍÈ«ÇŹ¦Âʱ任Æ÷
  • Ë«¹ÜÕý¼¤±ä»»Æ÷
  • ÓÐԴǯλÕý¼¤±ä»»Æ÷

·â×°ÐÅÏ¢

SCT52A40STDR
+ -

²ÎÊý±ÈÕÕ

¼ÓÈë±ÈÕÕ
°ëÇÅÇý¶¯ Õ¤¼«Çý¶¯Æ÷
±ÈÕÕ²ÎÊý
{{ goods }}
°ëÇÅÇý¶¯ Õ¤¼«Çý¶¯Æ÷
{{ item.attr_name }} {{ vo }}
¡¾ÍøÕ¾µØÍ¼¡¿¡¾sitemap¡¿