½ðʨ¹ó±ö»á

¹¦ÂÊ¿ØÖÆ ¹¦ÂÊ¿ØÖÆ
SCT81621QMRDR ÕýÔÚ¹©»õ
3.1V-50V Vin,·Çͬ²½Éýѹ/·´¼¤/SEPIC¿ØÖÆÆ÷
¼ÓÈ빺Îï³µ
SCT81621QMRDR
SCT81621QMRDR
  • ²úÆ·ÏÈÈÝ
  • ÊÖÒÕ×ÊÁÏ
  • ²ÎÊý±ÈÕÕ

²úÆ·ÌØÕ÷

ÌØÕ÷£º
 
•¿íÊäÈëµçѹ¹æÄ££º3.1V-50V
•µÍ¹Ø¶ÏµçÁ÷3.9uA
•µÍ¾²Ì¬ÊÂÇéµçÁ÷£º415uA
• +/- 1.5% ²Î¿¼µçѹ¾«¶È
•¿Éµ÷¿ª¹ØÆµÂÊ£º100KHzÖÁ2.2MHz
•¼¯³É¶¶Æµ
•Ö§³ÖÍⲿƵÂÊͬ²½
•Ö§³ÖÍⲿÅâ³¥
•PSMģʽ
•Ö§³ÖÌØÁíÍâбÂÊÅâ³¥
•14msÄÚ²¿ÈíÆô¶¯Ê±¼ä
•¼¯³Éºã¶¨·åÖµµçÁ÷±£»£»¤ãÐÖµ
•¼¯³É Êä³ö¹ýѹ±£»£»¤
•¼¯³É¿Éµ÷ÀíµÄǷѹ±ÕËø
•¼¯³É´òàùýÁ÷±£»£»¤
¹ýα£»£»¤£º165°C
• MSOP-10L£¨3mm*3mm£©·â×°
 
 
ÐÎò£º
 
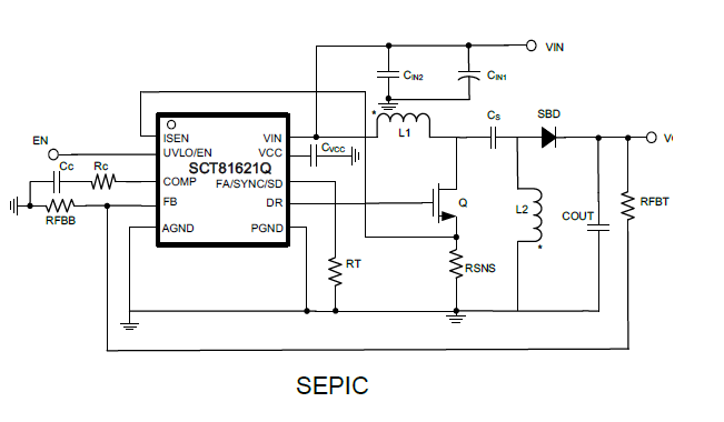
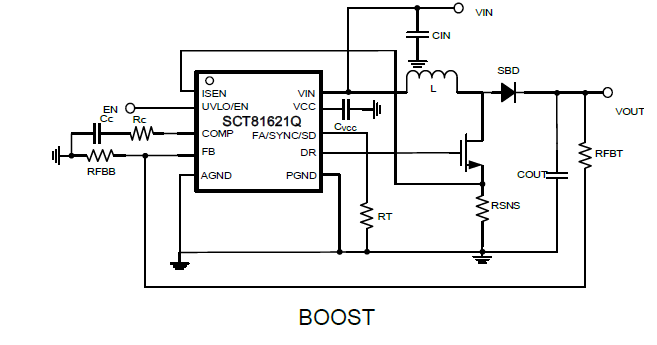
SCT81621QÊÇÒ»¸ö¿íÊäÈë¡¢·Çͬ²½Éýѹ¿ØÖÆÆ÷£¬£¬£¬£¬£¬¿ÉÓÃÓÚÉýѹ¡¢SEPICºÍ·´¼¤×ª»»Æ÷¡£¡£¡£¡£
SCT81621QµÄ¿ª¹ØÆµÂÊ¿ÉÒÔͨ¹ýʹÓÃÍⲿµç×è»ò½«Æäͬ²½µ½ÍⲿʱÖÓÀ´µ÷½âµ½100kHzºÍ2.2MHzÖ®¼äµÄÈκÎÖµ¡£¡£¡£¡£ ³ýÁËÖðÖÜÆÚµÄµçÁ÷ÏÞÖÆÍ⣬£¬£¬£¬£¬µçÁ÷ģʽ¿ØÖÆ»¹Ìṩ׿ԽµÄ´ø¿íºÍ˲̬ÏìÓ¦¡£¡£¡£¡£ µçÁ÷ÏÞÖµ¿Éͨ¹ýÍⲿµç×èµ÷Àí¡£¡£¡£¡£
SCT81621QΪÓÅ»¯EMIÄÚÖÃÁ˶¶Æµ£¬£¬£¬£¬£¬¶¶Æµ¹æÄ£Îª±6%£¬£¬£¬£¬£¬¶¶Ò»ÔÙÂÊΪ¿ª¹ØÆµÂʵÄ1/512£¬£¬£¬£¬£¬ÒÔ½µµÍ´«µ¼EMI¡£¡£¡£¡£
SCT81621QÄÚÖø»ºñ±£»£»¤¹¦Ð§£¬£¬£¬£¬£¬Èç¹ýα£»£»¤¡¢¶Ì·±£»£»¤ºÍ¹ýѹ±£»£»¤¡£¡£¡£¡£ Ê¡µçģʽ½«¹Ø¶ÏµçÁ÷½µµÍµ½3.9µA¡£¡£¡£¡£ ¼¯³ÉµçÁ÷бÂÊÅâ³¥¼ò»¯ÁËÉè¼Æ£¬£¬£¬£¬£¬ÈôÊÇÌØ¶¨Ó¦ÓÃÐèÒª£¬£¬£¬£¬£¬¿ÉÒÔʹÓõç×èÀ´ÔöÌíбÂÊÅâ³¥¡£¡£¡£¡£
·â×°MSOP-10L£¨3mm*3mm£©
 
Ó¦Óãº
 
  • ¶àÊä³ö·´¼¤
  • LED¹©µç
  • ±ãЯʽÑïÉùÆ÷
  • Ðîµç³Ø¹©µçµÄÉýѹ/·´¼¤/SEPICÓ¦ÓÃ

·â×°ÐÅÏ¢

SCT81621QMRDR
+ -

²ÎÊý±ÈÕÕ

¼ÓÈë±ÈÕÕ
ÉýѹÐÍ¿ØÖÆÆ÷ PWM ¿ØÖÆÆ÷
±ÈÕÕ²ÎÊý
{{ goods }}
ÉýѹÐÍ¿ØÖÆÆ÷ PWM ¿ØÖÆÆ÷
{{ item.attr_name }} {{ vo }}
¡¾ÍøÕ¾µØÍ¼¡¿¡¾sitemap¡¿